New

The Environmental Atlas maps are available in the new Map Application

Soil Functions 2010

Methodology

For the evaluation of the soil functions, the key soil values (cf. Map 01.06) derived from the soil-community map (cf. Map 01.01) and the associated dissertation by Grenzius (1987) were the main source. The quality of these basic data decisively determines the quality and authoritativeness of the evaluation of soil functions. From these and other information, criteria were derived (cf. Map 01.11) to permit an evaluation of the soil functions (cf. Fig. 1). The method of evaluation was developed in the context of the soil protection conception procedure (Lahmeyer 2000), and later transferred to the whole city (Gerstenberg / Smettan 2001, 2005, 2009).The maps presented here are based on updated basic data and improved methods of evaluation (Gerstenberg 2013).

Fig. 1: Diagram for the evaluation of soil functions

Fig. 1: Diagram for the evaluation of soil functions

The map of soil associations at a scale of 1: 50,000, and thus also the maps for the evaluation of soil functions, are general maps which allow statements for state-level planning. Due to the generalization, necessary at that scale, small-scale differentiation of the soils which occur in reality and are definitely ecologically relevant, can frequently not be shown in the soil map, or, hence, in the functional evaluations derived from it. Detailed lot-precise statements are therefore not possible due to the scale; for this purpose, large-scale detailed mapping is required. However, the present maps are usable in these cases for initial examinations.

The soil units represented in the soil map describe soil associations, i.e., the more or less regular association of various soil types in landscape sections delimited primarily geologically, geomorphologically and/or by their water balance and utilization. With the appearance of different soil types, the ecological qualities of the soils to be evaluated here can therefore show sometimes major margins of fluctuation within a soil association.

To some extent, the evaluation of the soil associations is carried out due to the appearance of single soil types, e.g. for the certification of wet soils as potentially high-quality vegetation locations. It must be taken into account here that such soils may appear in a soil association only in an associate or subordinate position along with other types, in this case in non-wet sites. A spatial delimitation of such different ecological qualities within a soil association is not possible in a map of the scale used here.

Parameters are used in the evaluation of individual soil functions, the expression of which have generally not been measured, but rather ascertained as key values. This is a common method used in soil science even for large-scale investigations, since only in this manner is it possible to arrive at overarching statements for large areas. The main input data for key-value ascertainment are soil textures, organic matter content and pH, which are available in the file of key values for the soil association map in sufficient detail.

The evaluation of the efficiency of the soils for the five soil functions was carried out with the three evaluation stages “high”, “medium” and “low.” Evaluation variations which arise due to the fact that the soil associations frequently consist of pedologically (soil-scientifically) and functionally different soil types, have been generalized.

Fig. 2: Breakdown of the municipal area of Berlin (without roads and bodies of water) by evaluation for various soil functions

Fig. 2: Breakdown of the municipal area of Berlin (without roads and bodies of water) by evaluation for various soil functions

In the result, the evaluations of the sections are distributed quite unequally between the individual soil functions (cf. Fig. 2). This differing break-down of soils of low, medium and high functional efficacy is derived from the respective function itself:

  • The protection of endangered biotopes is generally viewed as the habitat function of rare near-natural plant communities, which are by definition uncommon, as are their sites.
  • Natural soil fertility is generally rather low in Berlin.
  • The buffering and filtration function in Berlin is considerably better at higher locations. This differentiation and the regional frequency of the plateau and valley-sandy areas are shown in the distribution as many “medium” and “high”-weighted sections. In addition, many near-natural bog and mire sites are included because of their high carbon-storage capacity.
  • The regulatory function for the water balance is evaluated on the basis of the exchange frequency of the soil water, and its similarity to “natural” drainage conditions, which are characterized by high evaporation and a low rate of percolation. This is the case in large parts of the forest and farming areas, so that, thanks to the relatively high share of these uses, many sections are assessed as “medium” or “high.”
  • The archival function primarily protects those soil associations which distinguish the region from others and give it its characteristic mark, that which makes it special. This is in turn by definition not the “usual” or the commonplace, so that most sections are assessed as “low” here.

These differences in evaluation are intended, because they correspond to the natural spatial conditions and the differing significance of the functions.

In Map 01.12.6, the five individual maps were combined to a complete map “Efficacy of the Soils in the Fulfillment of the Natural Soil Functions and the Archival Function.”

01.12.1 Habitat Functions for Rare and Near-Natural Plant Communities

Description

Almost all soils are generally potential growth sites for plants, and hence provide a habitat function for plant communities. Differences in efficacy arise from the evaluation of the vegetation which potentially grows on that specific soil, with rare species or plant communities being evaluated more highly, primarily from the view of conservation.

Changes of the soil by excavation, land-filling and earth-moving, as well as by groundwater lowering and nutrient introduction cause far-reaching equalization of site qualities, which deprives particularly specialized plant species of their already rare habitats. A not atypical special case is that of poor and dry locations, with the comparatively rare dry meadows which take root there, the occurrence of which in the Berlin area is, however, tied to a low degree of anthropogenic influence.

In the present evaluation of the habitat function, a further continuation of the concept developed by Lahmeyer (2000), soil associations with extreme conditions of water balance and rare soil associations are primarily assessed as valuable. Rare and wet locations are identified as so-called special sites. In that way, ecologically particularly valuable locations and potentials for development, such as meadow communities, damp meadows and boglands, can be highlighted.

Extremely dry and low-nutrient dunes and anthropogenically created young soils represent potential sites for valuable dry meadows. These sections receive a medium evaluation as special natural spaces, regardless of their degree of near-naturalness.

Overall, the evaluation represents the potential of the soil to sustain certain vegetation, and is not an evaluation of the existing vegetation.

Methodology

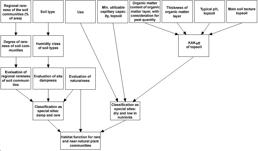
The habitat function for rare and near-natural plant communities is ascertained on the basis of the criteria near-naturalness (cf. Map 01.11.3), regional rareness of the soil association (cf. Map 01.11.1), dampness of the site (cf. Map 01.01 and 01.06.4) and nutrient supply (cf. Map 01.06.9) (cf. Figure 1). Using these criteria, so-called “special sites” are ascertained. Special sites include:

  • Sections on which the site dampness is indicated as “wet”
  • Sections on which the regional rareness of the soil association has been assessed as “very rare to rare”
  • Sections with dry, low-nutrient soils.

As shown in Table 1, the evaluation of the habitat function for near-natural and rare plant communities is carried out according to three classes (low, medium, high), with consideration given to the degree of near-naturalness. The rare and wet classes receive a considerably higher evaluation than the dry locations, which are less sensitive because they regenerate more easily. The latter are assigned exclusively a medium potential for development, regardless of their near-naturalness. “Normal” locations obtain a medium efficacy rating only with very high near-naturalness.

Fig. 1: Diagram for the evaluation of the habitat function for rare and near-natural plant communities

Fig. 1: Diagram for the evaluation of the habitat function for rare and near-natural plant communities

Tab. 1: Evaluation of the soil function habitat for rare and near-natural plant communities, from the evaluation of near-naturalness, by special-site class (or non-special)

Tab. 1: Evaluation of the soil function habitat for rare and near-natural plant communities, from the evaluation of near-naturalness, by special-site class (or non-special)

Map Description

Areas of great importance as habitats for rare and near-natural plant communities are restricted almost exclusively to the outskirts of Berlin. Very few sections fall into this category. They contain soils characterized by high ground-water levels, such as bogs, flood-plain meadows and gleyic associations in glacial-stream channels, river plains and valley-sand areas. The lime-mud area in Teerofen should also be mentioned, as should the podzoluvisol soils with arenic dystric cambisol on the boulder marl plateaus in Frohnau, under forests. Since major significance for near-natural and rare plant communities can be achieved only with a high degree of near-naturalness, these sections are certified almost exclusively in forests, only very few are in cemeteries (cf. Fig. 2).

The near-natural soils of the low-bog, flood-plain-meadow and gleyic-soil associations of the valley sand areas; the dystric cambisol on the ground, end and push moraines, and the gleyic areas of the glacial-stream channels receive a medium evaluation, as do the luvisols with arenic dystric cambisol on the loamy plateaus, and, in the former sewage-farm areas of Gatow, gleyic luvisols with gleyo-arenic dystric cambisol. Dry sites are, as expected, found predominantly in the anthropogenically formed loose lithosols of the glacial spillway.

Most sections are of only minor significance as habitats for near-natural and rare plant communities. These are primarily inner-city sections with anthropogenic aggradations, such as building rubble.

Fig. 2: Area share of the habitat function for rare and near-natural plant communities per use class (incl. impervious sections, without streets and water bodies (not all uses are shown)

Fig. 2: Area share of the habitat function for rare and near-natural plant communities per use class (incl. impervious sections, without streets and water bodies (not all uses are shown)

01.12.2 Yield Function for Cultivated Plants

Description

The yield function and efficiency of the soils for cultivated plants describes the potential of the soils for suitability for agricultural and/or horticultural use and production. The suitability of soils for forestry use is not assessed here.

The yield function depends on the respective site conditions of a soil. These are essentially determined by the soil qualities, especially by the local water and nutrient balance. The water supply is determined by the storage capacity of the soils and any additional water supply for the plants from the groundwater, due to capillary rise. Loamy and/or groundwater-proximate sites are therefore considerably better supplied with water than sandy and/or groundwater-remote sites. The nutrient supply is closely connected with the thickness of the organic matter layer, the content of organic substance and the soil texture.

A well-developed organic matter cover constitutes a considerable nutrient reservoir, both of alkaline nutrients (Ca, K, Mg) and of nitrogen and phosphorus. Loamy soils are better provided with minerals than sandy soils, and can moreover hold and store the nutrients. This quality is taken into account in the evaluation by the consideration of the cation exchange capacity (KAKeff) of the soils which, however, reflects only the supply of basic cations. No restriction of rooting capacity by hardened horizons and adjoining solid rock occurs in the Berlin area. Nor is any distinction by relief
required, since it does not vary strongly in the Berlin area, even over large expanses.

Methodology

The evaluation as a habitat for cultivated plants is accomplished on the basis of the sum of the point count achieved for Water Supply ascertained at the site, and for the Nutrient Supply of the topsoil (cf. Map 01.11.7). The evaluation of the site, broken down into levels 1-3 for “low”, “medium” and “high,” is shown in Tab. 1.

Fig. 1: Diagram for the evaluation of the yield function of cultivated plants

Fig. 1: Diagram for the evaluation of the yield function of cultivated plants

Tab. 1: Evaluation of the yield function for cultivated plants, based on the sum of the evaluation of the criteria water supply and nutrient supply

Tab. 1: Evaluation of the yield function for cultivated plants, based on the sum of the evaluation of the criteria water supply and nutrient supply

Map Description

The yield function of the Berlin soils attains an evaluation of “high” in only a few cases. These are primarily groundwater-proximate sites with gleyic bog associations with a high content of organic substance and good water and nutrient supply. In addition, there are lime-mud soils and, on the plateaus, luvisol and arenic cambisol from boulder marl with inlayed sand, provided that they show high organic matter content. Since the organic matter contents vary depending on use, the yield function for cultivated plants also depends greatly on the use form (cf. Fig. 2); also, no major coherent areas are formed.

Fig. 2: Evaluation of the yield function for cultivated plants per use class (incl. impervious sections without streets and waters, not all uses, are represented)

Fig. 2: Evaluation of the yield function for cultivated plants per use class (incl. impervious sections without streets and waters, not all uses, are represented)

Small-scale nutrient-rich alluvial bogs in glacial-stream channels and a few calcareous and nutrient-rich gley associations in valley-sand sections receive a medium evaluation. On the boulder marl plateaus with near-natural uses, the bulk of this evaluation class is luvisol and podzoluvisol, associated with arenic cambisol, dystric cambisol and cambisol.

The reason for the high share of sections with a low yield functions is the nutrient-poverty and frequently poor water supply of the sandy soils, and the restricted water supply for the groundwater-remote loamy plateau soils. Thus, sections with forestry use are for example frequently characterized by sandy and low-nutrient sites. They are large coherent complexes concentrated in the outlying areas of the city.

The inner-city soil associations are usually characterized by anthropogenic deposits. They are also characterized by their low yield potentials.

01.12.3 Buffering and Filtration Function

Description

The buffering and filtration function describes the ability of the different soils to slow substances down in their ecosystemic material flow (buffering function), or to withdraw them permanently from this cycle (filtration function). It is based on the ability of the soils to capture or neutralize substances by physico-chemical adsorption and reaction, and by metabolism in the soil.

An essential aspect of this is the ability to capture immitted pollutants on their way through the soil into the groundwater. The basis for the evaluation is the respective water permeability of the soil, its binding power for heavy metals, its binding capacity for nutrients and pollutants, and its filtering distance to the adjoining groundwater. Buffering counteracts the acidification of the soil by means of the reaction of alkaline cations. Filtration mechanically filters solid substances out of the percolation water, and binds dissolved substances, primarily by means of the binding powers of organic matter and clay. This ability is determined by various physical, chemical and biological soil qualities. The soil has different filtration and buffering capacities for different substances and substance groups, such as plant nutrients, organic compounds, acidifiers or heavy metals.

Soils with a high filtration and buffering capacities can accumulate pollutants to a high degree. The pollutants taken up are generally not broken down, but remain in the soil up to the point of exhaustion of its buffering and filtration capacity, when they are passed through to the groundwater. With continual immission, the danger therefore exists that these soils will function as pollutant sinks, and that soil burdens will appear which can, for example, make agricultural or horticultural uses impossible in these sections.

An additional aspect is the capacity of the soil to store carbon in the form of organic matter or peat. Disturbances and destruction of the soil lead to organic matter loss and hence to a release of carbon dioxide (CO2) from the soil into the atmosphere. Bog and mire soils are particularly carbon-rich, and hence fulfill the buffering and filtration function in the carbon cycle with great efficacy.

Methodology

For the evaluation of the filtration and buffering functions, the evaluations are taken from the results of the data ascertained for each section on organic matter content (cf. Map 01.06.5), nutrient-storage capacity/ pollutant-binding capacity (cf. Map 01.11.6), binding power for heavy metals (cf. Map 01.11.10) and filtration capacity (cf. Map 01.11.9); furthermore the depth to groundwater (cf. Map 02.07) is used.

Fig. 1: Diagram for the evaluation of the buffering and filtration functions

Fig. 1: Diagram for the evaluation of the buffering and filtration functions

The buffering and filtration function of the soils is evaluated according to Table 1. This involves adding up the evaluations for nutrient storage capacity/ pollutant binding capacity, binding power for heavy metals and filtration capacity, with 1 (= low) to 3 (= high) points each, and correcting by a factor for the evaluation of the depth to groundwater. In this way, the filtration distance, too, is taken into account, along with the abilities of the soil to bind substances, since pollutants are carried into the groundwater more quickly at groundwater-proximate sites than at groundwater-remote sites.

Regardless of nutrient-storage/ pollutant-binding capacity, binding power for heavy metals or depth to groundwater, the soil associations with the highest buffering capacity for the carbon balance (3) are weighted as high. The small stages do not affect the evaluation. The overall evaluation of the buffering and filtration function of the soils is accomplished according to the three levels low, medium and high (1 – 3).

Tab. 1: Evaluation of the buffering and filtration functions

Tab. 1: Evaluation of the buffering and filtration functions

Map Description

Loamy soils have a high buffering and filtration function with low water permeability, a neutral-to-basic pH value which reduces the mobility of heavy metals, and a high cation exchange capacity, due to their high clay and organic matter contents and great depths to groundwater. These requirements are met primarily by the soils on the Teltow and Barnim boulder-marl plateaus. As a rule, these are luvisol – arenic cambisol – podzoluvisol soil associations, with near-natural uses, undisturbed by anthropogenic aggradation, and frequently used for agricultural or small gardening (cf. Fig. 2).

The sandy soils of the end and push moraines and dune sands consisting of cambisol – dystric cambisol – spodo-dystric cambisol associations with near-natural use, or with sandy-soil aggradations caused by residential construction, receive an evaluation of medium. While the sands have of relatively high water permeability, their greater distance to groundwater enhances their filtration distance.

The sandy soils of the glacial spillway and of the glacial streams and depressions with only a short filtration distance of the pollutants to the groundwater table have only a slight ability to filter pollutants and to buffer substances. These are soils whose development is determined by the groundwater, such as gleyic and bog-mire associations with near-natural use, or with sandy aggradations in the inner-city section with loose lithosols, regosols, and calcaric regosol soil associations.

Soil associations with boggy soils under woods, or grasslands, have a high buffering and filtration capacity with respect to carbon; they are primarily found in the glacial spillway and in the glacial-stream channels.

Fig. 2: Area share of the buffering and filtration functions per use class (incl. impervious sections without streets and waters, not all uses, are shown)

Fig. 2: Area share of the buffering and filtration functions per use class (incl. impervious sections without streets and waters, not all uses, are shown)

01.12.4 Regulatory Function for the Water Balance

Description

The regulatory function for the water balance is determined by the storage or retention capacity of the soils. It has an effect on the groundwater and surface-water runoff. The exchange frequency of the groundwater is used as a criterion for this soil function (cf. Map 01.11.4). A low exchange frequency means that the dwell time of the water is long and the water quantity retained in the soil is high. Thus, a low exchange frequency must be seen as positive for the landscape water balance. Longer dwell times in addition permit a better decomposition of immitted substances, and therefore have a positive effect on the percolation water quality. However, with high storage capacity and low exchange frequency, the new groundwater entry rate is low, since the precipitation water largely remains in the soil, and is taken up by the plants.

Methodology

The regulatory function for the water balance is derived directly from the evaluation of the exchange frequency of the groundwater (cf. 01.11.4), which is carried out according to the layers “low”, “medium” and “high”, where a very low exchange frequency is considered “high”, as in Table 1, a low to medium exchange frequency is considered “medium”, and a high to very high exchange frequency is considered “low.”

Tab. 1: Evaluation of the regulatory function for the water balance, depending on the exchange frequency of the groundwater

Tab. 1: Evaluation of the regulatory function for the water balance, depending on the exchange frequency of the groundwater

Percolation (without consideration for imperviousness) (cf. Map 02.13.4) was used for the calculation of the exchange frequency of the groundwater. The level of percolation is in turn influenced not only by precipitation and soil conditions, but substantially, too, by the level of evaporation, which is dependent

on vegetation, and hence on use. When interpreting the map, it must therefore be taken into account that sections with the same soil associations could be evaluated differently, depending on the vegetation, which affects the percolation.

Fig. 1: Diagram for the evaluation of the regulatory function for the water balance

Fig. 1: Diagram for the evaluation of the regulatory function for the water balance

Map Description

Numerous near-natural soil associations receive a high evaluation of regulatory function, with an exchange frequency of groundwater of less than once per year. These include all groundwater-influenced soil associations with bogs and gleys which are supplied with sufficient water in the topmost meter of soil throughout the year. Due to the high evaporation levels of the vegetation, the percolation from precipitation is very low here (cf. Map 2.13.2) – in some cases, groundwater discharge even occurs – so that the exchange frequencies are also very low. The soils of the plateaus of boulder clay/ boulder marl constitute another group. Due to their low permeability, they have great storage space, and a good capacity to retain precipitation water. Like clay soils, dune sites with fine sand as their main soil textures also have great storage capacity, and should also be assigned to this class.

Near-natural groundwater-remote sites with a groundwater exchange frequency of once to twice per year achieve a medium evaluation level. These are primarily dystric cambisols on end and push moraines, arenic cambisols on the boulder marl plateaus with sand inlays, and dystric cambisol – eutro-gleyic cambisol associations in the valley-sand sections. In addition, there are soils of aggraded and displaced natural substrate, such as sands and loams, from which regosol – calcaric regosol – hortisol soil associations have developed. Soils with a low evaluation, i.e., an exchange frequency of the groundwater of 3 – 4 times per year, are concentrated in the inner-city area, industrial areas and railway yards (cf. Figure 2). Coarse aggraded material, such as construction rubble and track gravel, provides high soil permeability, so that precipitation water percolates quickly.

Fig. 2: Area shares of the regulatory function for the water balance per use class (incl. impervious sections without streets and waters, not all uses, are represented)

Fig. 2: Area shares of the regulatory function for the water balance per use class (incl. impervious sections without streets and waters, not all uses, are represented)

01.12.5 Archival Function for Natural History

Description

Since soil types develop in dependence on the respective environmental conditions (rock, climate, time), soils can reflect the landscape-historical conditions of their time of origin in their profile features, if their structure has not been anthropogenically destroyed. These soils are thus of fundamental significance as an archive or informational source of landscape history. For the Berlin area, the soils are the archive for the Ice-Age conditions of the creation of the landscape, and the postglacial bog-mire formations. The archival function is derived from the peculiarity of the natural space of the section, such as dead-ice kettles, push moraines and the regional rareness of soil associations. Very rare and geomorphologically exceptional soils receive the highest evaluation.

The goal is to emphasize particularly those soil associations and soil qualities which characterize the Berlin natural area in a special and unmistakable manner, or which are of special significance due to the rareness of their occurrence or their qualities. These soils should be preserved and protected to a special degree.

Methodology

The evaluated Regional Rareness of the Soil Association was one factor used for the evaluation of the archival function for natural history, whereby soil associations with an area share of less than 0.4% of the city area, not counting bodies of water, were classed as Level 2 (very rare – rare), and all others were classed as Level 1 (medium – very frequent) (cf. 01.11.1). An additional criterion for inclusion of soil associations was Special Features of the Natural Space (Level 1), due to their geomorphological conditions (cf. 01.11.2). For the evaluation of the archival function, both evaluations were added. Those soils with an individual evaluation of 3 were considered to have a high archival function, those with 2, a medium function, and those with 1, (Gerstenberg 2013) a low function.

Fig. 1: Diagram for the evaluation of the archival function for natural history

Fig. 1: Diagram for the evaluation of the archival function for natural history

Map Description

The Berlin area has only a few sites of special significance for natural history. They are confined to the near-natural soils, largely located in the outlying areas of the city.

Lime-mud areas, bog associations and histo-humic gleysols in flood plains and dead-ice kettles as well as calcic gleysols, dystric gleysols and calcaro-dystric histosols on the push and end-moraines have a special significance. In addition, there are still-existing arenic dystric cambisols and gley arenic dystric cambisols on the boulder marl plateaus in Gatow and Frohnau.

The other bog and groundwater soils of glacial-stream channels, depressions, and some valley-sand sections receive a medium evaluation. In addition, there are podzolized soils of dune landscapes, dystric-cambisol associations on moraine hills and on end and push moraines. On the plateaus, arenic dystric cambisols and gley arenic dystric cambisols in the boulder marl deserve particular mention.

The remaining soil associations, largely strongly anthropogenically changed, or soils from aggradation, have only a minor significance as an archive for natural history.

Fig. 2: Area shares of the archival function for the natural history per use class (incl. impervious sections without streets and waters, not all uses, are represented)

Fig. 2: Area shares of the archival function for the natural history per use class (incl. impervious sections without streets and waters, not all uses, are represented)

01.12.6 Efficacy of Soils for the Fulfillment of the Natural Soil Functions and the Archival Function

Description

Maps 01.12.1 through 01.12.5 provide an evaluation of the efficacy of soils with regard to their individual natural soil functions and their archive function. For the consideration of soil protection aspects in primary land-use planning, it is useful, however, to bring these evaluations together into an overall evaluation. The goal of the present map is therefore to evaluate the efficacy of the soils not only with regard to these individual functions, but also as a whole. Sections which are of great overall significance with regard to their performance and efficacy, and hence, too, for soil protection, are stressed particularly.

Methodology

A general problem for the combination of all five soil functions is the fact that within each of them, the same soil qualities are evaluated differently, and to some extent even oppositely. Thus for example, the habitat function for natural vegetation evaluates damp/wet, near-natural and rare sites as high, i.e. it favors extreme sites, whose yield function for cultivated plants is, by contrast, evaluated as the lowest. Among the sites evaluated as high for the archival function for natural history are very dry dune sites, while in terms of the filtration and buffering function, the regulatory function for the water balance, and the yield function the same sites are classed as very low.

Another problem is that due to the evaluation methodology chosen for the individual functions, sections of very different sizes have been evaluated as medium or high for a particular functions (cf. Fig. 1). Thus for example, large parts of the city area were evaluated “high” with regard to their buffering and filtration function, while with regard to the archival function, only very few sections show a high efficiency. The result is that while in principle the five soil functions each carries equal weight in the final evaluation, some soil functions, primarily the buffering and filtration function and the regulatory function for the water balance, affect the final result more strongly than others.

Fig. 1: Breakdown of the Berlin area by evaluation for different soil functions (without streets and waters)

Fig. 1: Breakdown of the Berlin area by evaluation for different soil functions (without streets and waters)

The three-level evaluations of the individual functions constitute the basis for the final evaluation. An evaluation of low (1), medium (2), or high (3) for each soil function thus exists for each section in the city. As criteria for the combined evaluation, the individual evaluations were added up, and also the number of times that each section was evaluated as high for a soil function was counted.

Several possible methods were tested alternatively for the evaluation of the efficacy of the soils in the fulfillment of the natural soil functions. In the procedure that was ultimately used, both the frequency of the highest evaluation (level 3) and the sum of the evaluations were taken into account for the overall evaluation (cf. Tab. 1). All soil functions have an equal influence on the overall evaluation; no weighting was carried out.

Tab. 1: Evaluation of efficacy, based on frequency of the highest evaluation level, and the sum of evaluations

Tab. 1: Evaluation of efficacy, based on frequency of the highest evaluation level, and the sum of evaluations

This method is designed to reduce the disadvantages and defects of the other possible methods. The dominance of the regulatory function for the water balance and the buffering and filtration function is no longer emphasized so strongly here. Sections which have an evaluation of 3 (high) for only one soil function, but nonetheless have a high combined evaluation, can still attain the highest evaluation level.

Map Description

Sections with high efficacy predominate on the plateaus in the north and south, the Spandau Forest and the Gosen Meadows. On the other hand, heavily populated areas with low rates of near-naturalness show low to medium efficacy. The dominance of the regulatory function for the water balance and for the buffering and filtration function is particularly noticeable on the plateaus.

Fig. 2: Sections for the evaluation of the efficacy of the soils for the fulfillment of their natural functions and the archive function, per use class (incl. impervious sections without streets and waters, not all uses, are shown)

Fig. 2: Sections for the evaluation of the efficacy of the soils for the fulfillment of their natural functions and the archive function, per use class (incl. impervious sections without streets and waters, not all uses, are shown)

Soils with a special value with regard to efficacy are primarily located in forests, allotment gardens and agricultural areas. But there are also residential areas with an open structure in which it can be assumed that near-natural soils have remained unchanged, and which in some cases show high efficacies (cf. Fig. 2). Due to their uses, however, many of these areas are impervious.

Fig. 3: Area shares for the evaluation of the efficacy of soils in the fulfillment of their natural soil functions and the archive function, per use class (incl. impervious sections without streets and waters, not all uses, are shown)

Fig. 3: Area shares for the evaluation of the efficacy of soils in the fulfillment of their natural soil functions and the archive function, per use class (incl. impervious sections without streets and waters, not all uses, are shown)

In the use categories allotment gardens, meadow/pasture, farmed fields and parks/cemeteries, however, many sections have received high efficacy evaluations, with respect to their total areas (cf. Fig. 3).

Contact

Leilah Haag