New

The Environmental Atlas maps are available in the new Map Application

Soil Functions 1990

Methodology

For the evaluation of the soil functions the characteristic soil values (cf. 01.06) derived from the Soil Association Map (Map 01.01) and the associated dissertation by Grenzius (1987) were largely used. The quality of these basic data decisively determines the quality and informational value of the evaluation of the soil functions. From this and other information criteria were derived (cf. 01.11) which permitted an initial evaluation of the soil functions (according to Lahmeyer 2000). The method of valuation was developed within the context of work on a soil protection concept, and used exemplarily for a part of Berlin (Lahmeyer 2000). Later, the method was transferred to the whole city and the now-existing maps were drafted. (Gerstenberg / Smettan 2001)

Figure 1: Plan for the evaluation of soil functions

Figure 1: Plan for the evaluation of soil functions

The present map of soil associations in a scale of 1: 50,000, and thus also the maps for the evaluation of the soil functions, are general maps which provide information at the level of land-use planning. Due to the generalization necessitated by the map scale, small-scale distinctions of the soil which appear in reality, and are definitely relevant in terms of soil ecology, frequently cannot be shown in the soil map and the function evaluations derived from it. Sharp and detailed information is therefore not possible due to the scale; large-scale detailed maps are required for this purpose. (according to Lahmeyer 2000)

The soil units represented in the soil map describe soil associations, i.e. the more or less regular association of different soil types in soil segments mutually delimited primarily by geological or geomorphological criteria, or by water balance and use. With the different soil types occurring, the ecological qualities of the soils to be judged here can therefore also show in some cases considerable fluctuations within a soil association. (according to Lahmeyer 2000)

The evaluation of the soil associations is in some cases carried out on the basis of the occurrence of individual soil types, e.g. the certification of wet soils as potentially high-quality vegetation sites. Here, it must be taken into account that such soils occur in soil association sites only along with or subordinate to other soils, which in this case are not so wet. A spatial delimitation of these different ecological qualities within a soil association is not possible in a map of the present scale. (according to Lahmeyer 2000)

Parameters the expressions of which are generally not measured, but rather ascertained as a characteristic value, are incorporated into the evaluation of individual soil functions. This is a method which is usual in soil science, and is used in large-scale investigations, since only in this way are full-coverage statements possible for larger areas. Input data for the characteristic value investigation primarily include soil type, humus content and pH value, which are present in the file of characteristic values for the Soil Association Map in sufficient detail. (according to Lahmeyer 2000)

The evaluation of the efficiency of the soils for the five soil functions was carried out respectively in the three value steps “high”, “medium” and “low”. Valuation variances which arise from the fact that the soil associations frequently consist of pedological (soil-scientific) and functionally different soil types have been generalized. (according to Lahmeyer 2000)

In Map 01.12.6, the five individual maps have been merged to form a combined map “Efficiency of Soils in the Fulfillment of Natural Soil Functions and the Archival Function”.

01.12.1 Habitat Function for Natural Vegetation

Description

The habitat for natural vegetation is characterized by the site conditions of the soils. The changes in the soil by excavation, soil-dumping and moving as well as by lowering of the groundwater table and nutrient entry result in far-reaching leveling of site qualities, so that particularly specialized plants lose their habitats. Therefore, a minimum possible influence, or a low level of anthropogenic disturbance, i.e. a high level of near-naturalness and a high degree of rareness, is of great significance for the habitat function for natural vegetation.

In the evaluation of the habitat function undertaken here, which is orientated toward the concept developed by Lahmeyer 2000, soil associations with extreme conditions of water balance are primarily evaluated as high. Rare and wet sites, together with nutrient-rich forest sites, which are the exception in the Berlin area, and occur in the form of deciduous woods on glacial-till plateaus, are certified as so-called “special sites”. In this way, ecologically particularly valuable sites and development potentials, such as alluvial associations, damp meadows, mire sections and nutrient-rich forests can be pinpointed. Soils which do not meet the criteria for special sites but nevertheless have high value as habitats because of their special locational qualities for natural vegetation include e.g. extremely dry and low-nutrient dunes as potential sites for valuable dry meadows. These sections are taken into account in this procedure as special natural spaces, due to their rareness and near-naturalness. They therefore receive only a medium evaluation under this procedure.

Methodology

The habitat for natural vegetation is derived from the criteria Near-Naturalness (cf. 01.11.3 Regional Rareness of the Soil Association (cf. 01.11.1), Site Dampness and Nutrient Supply (for forest sites). The main criterion is Near-Naturalness. The other criteria are used to ascertain so-called “special sites”.

Special sites include:

  • Sections for which the site dampness has been indicated as “wet”;
  • Sections for which the regional rareness of the soil association has been judged “very rare-rare”;
  • Sections under forest use which show a good nutrient supply in the topsoil.

Broken down into “special sites” and “other sites”, the evaluation of the habitat for natural vegetation is carried out according to Table 1, in three classes (low, medium, high), with consideration for near-naturalness. The special sites with their extreme site conditions receive a considerably higher evaluation than the other sites, with the exception of extremely dry sites. There, a medium development potential for natural vegetation is always reached, with very high near-naturalness or regional rareness.

Figure 1: Plan for the evaluation of the habitat function for natural vegetation

Figure 1: Plan for the evaluation of the habitat function for natural vegetation

Tabelle 1: Bewertung der Bodenfunktion Lebensraum für die natürliche Vegetation aus der Bewertung der Naturnähe differenziert nach Sonderstandorten und übrigen Standorten

Evaluation of the soil function Habitat for natural vegetation from the evaluation of Near-Naturalness, broken down into special and other sites

Map Description

Sections with high importance as habitats for natural vegetation are restricted exclusively to near-natural soils in the outlying areas of Berlin. Only a few small sections fall into this category. They include soils characterized by high groundwater levels, such as bog and gley associations in glacial-stream channels, river plains and valley-sand areas. The limey gyttja section in Teerofen should also be mentioned, as should the pale leached soils with sandy-wedge rusty soils on the glacial till plateaus in Frohnau under deciduous forests.

Near-natural soils also receive only a medium evaluation. These include bog and gley soil associations in valley-sand areas, rusty soils of end and push moraines as well as glacial-stream channels. The sections of podzol associations from dune-sands and valley-sand areas are of special significance for the natural vegetation; on the loamy plateaus, para-braunerde with sand wedge rusty earths should be mentioned in this evaluation class, as should the gley-para-braunerde with gley-sandy-wedge-rusty soils in the former sewage fields of Gatow.

The predominant share of the sections is of only minor significance for the development of natural vegetation. These are primarily inner-city sections consisting of anthropogenic dump soil, such as building rubble.

01.12.2 Yield Function for Cultivated Plants

Description

The yield function and efficiency of the soils for cultivated plants describes the potential of the soils for suitability for agricultural and/or horticultural use and production. The suitability of the soils for silvicultural use is not evaluated here.

The yield function depends on the respective site conditions of a soil. These are essentially determined by the soil qualities, especially by the local water and nutrient balance. The water supply is determined by the storage capacity of the soils and any additional water supply for the plants from the groundwater due to capillary rise. Loamy and/or groundwater-proximate sites are therefore considerably better supplied with water than sandy and/or groundwater-remote sites. The nutrient supply is closely connected with the thickness of the humus layer, the content of organic substance and the type of soil. A well-developed humus cover constitutes a considerable nutrient reservoir, both of basic nutrients (Ca, K, Mg) and of carbon, nitrogen and phosphorus. Loamy soils are better provided with minerals than sandy soils, and can moreover hold and store the nutrients. This quality is taken into account in the evaluation by the consideration of the cation exchange capacity (KAKeff) of the soils which, however, reflects only the supply of basic cations. No restriction of rooting capacity by hardened horizons and adjoining solid rock occurs in the Berlin area. Nor is any distinction by relief required, since it does not vary strongly in the Berlin area, even over large expanses.

Methodology

The evaluation as a habitat for cultivated plants is accomplished on the basis of the sum of the point count achieved for Water Supply ascertained at the site, and the Nutrient Storage Capacity/ Pollutant Binding Capacity (01.11.6). The evaluation of the site, broken down into “low”, “medium” and “high” in levels 1 -3, can be seen in Table 1.

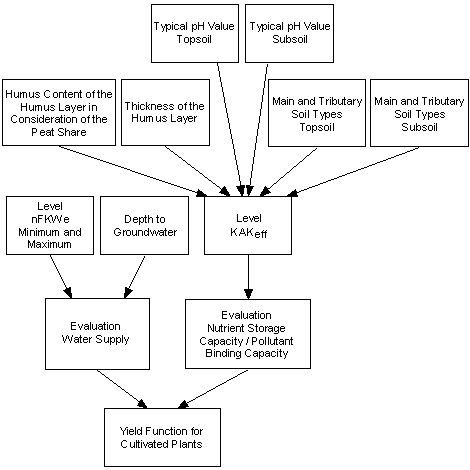
Figure 1: Plan for the evaluation of the yield function for cultivated plants

Figure 1: Plan for the evaluation of the yield function for cultivated plants

Table 1: Evaluation of the yield function for cultivated plants due to the sum of the evaluations of the criteria Water Supply and Nutrient Storage Capacity / Pollutant Binding Capacity

Table 1: Evaluation of the yield function for cultivated plants due to the sum of the evaluations of the criteria Water Supply and Nutrient Storage Capacity / Pollutant Binding Capacity

Map Description

The yield function of the Berlin soils attains an evaluation of “high” in only a few cases. These are primarily groundwater-proximate sites with gley-bog associations with a high content of organic substance and good water and nutrient supply. In addition, there are limey gyttja soils and, on the plateaus, pale leached soils and sandy-wedge rusty soils from glacial till with inlayed sand. However, no large coherent areas are formed.

Small-scale nutrient-rich alluvial bogs in glacial-stream channels and a few calcareous and nutrient-rich gley associations in valley-sand sections attain a medium evaluation. On the glacial till plateaus with near-natural uses, the bulk of this evaluation class is para-braunerde and pale leached soils, associated with sandy-wedge braunerde, sand wedge rusty and rusty soils.

The reason for the high share of sections with a low yield functions is the nutrient-poverty and frequently bad water supply of the sandy soils and the restricted water supply for the groundwater-remote loamy plateau soils. Thus, sections with silvicultural use are for example frequently characterized by sandy and low-nutrient sites. They are large coherent complexes concentrated in the outlying areas.

The soil associations of the center are usually characterized by anthropogenic deposits. They are also characterized by a low yield potential.

01.12.3 Buffering and Filtration Function

Description

The Buffering and Filtration Function describes the ability of the different soil associations to bind immitted pollutants moving through the soil toward the groundwater table. The basis for the evaluation of the single soil associations is their respective water permeability, their binding capacity for heavy metals, their binding capacity for nutrients and pollutants, and their filtration distance toward the adjoining groundwater.

The buffering and filtration quality of a soil represents its ability to bind substances by physical-chemical adsorption, reaction and/or biological substance restructuring in the soil, or to neutralize them. Buffering counteracts the acidification of the soil by means of the reaction of alkaline cations. Filtration mechanically filters solid substances out of the percolating water, and binds dissolved substances, primarily by means of the binding powers of humus and clay. This ability is determined by various physical, chemical and biological soil qualities. The soil has different filtration and buffering capacities for different substances and substance groups, such as plant nutrients, organic compounds, acidifiers or heavy metals.

Soils with a high filtration and buffering capacities can accumulate pollutants to a high degree. The pollutants taken up are as a rule are not broken down, but remain in the soil up to the point of exhaustion of its buffering and filtration capacity, when they are passed through to the groundwater. With continual immission, the danger therefore exists that these soils will function as pollutant sinks, and that soil burdens will appear which can, for example, make agricultural or horticultural uses impossible in these sections.

Methodology

For the evaluation of the filtration and buffering function, the evaluations arrived at from the data ascertained for nutrient storage capacity/ pollutant binding capacity (cf. 01.11.6), binding capacity for heavy metals (cf. 01.11.10), filtration capacity (cf. 01.11.9), and also the depth to groundwater (cf. 02.07) have been used for every section.

Figure 1: Scheme for the evaluation of the buffering and filtration function

Figure 1: Scheme for the evaluation of the buffering and filtration function

The buffering and filtration function of the soils is evaluated according to Table 1. This involves adding up the evaluations for nutrient storage capacity / pollutant binding capacity, binding power for heavy metals and filtration capacity, with 1 (= low) to 3 (= high) points each, and correcting by a factor for the evaluation of the depth to groundwater. In this way, the filtration distance, too, is taken into account, along with the abilities of the soil to bind substances, since pollutants are carried into the groundwater more quickly at groundwater-proximate sites than at groundwater-remote sites. The overall evaluation of the buffering and filtration function of the soils is accomplished according to the three levels low, medium and high (1 – 3).

Table 1: Evaluation of the soil function Habitat for natural vegetation from the evaluation of Near-Naturalness, broken down into special and other sites

Table 1: Evaluation of the soil function Habitat for natural vegetation from the evaluation of Near-Naturalness, broken down into special and other sites

Map Description

Loamy soils have a high buffering and filtration function with low water permeability, a neutral-to-basic pH value which reduces the mobility of heavy metals, and a high cation exchange capacity, due to their high clay and humus contents and great depths to groundwater. These requirements are met primarily by the soils on the Teltow and Barnim glacial-till plateaus. As a rule, these are soil associations with para-braunerde, sandy-wedge braunerde and pale leached soils with near-natural uses, without disturbances due to anthropogenic dumping.

The sandy soils of the end and push-moraines and dune-sands consisting of braunerde, rusty soil and podzol-braunerde associations with near-natural use or sandy-soil dumping caused by residential construction receive an evaluation of medium. While the sands have of relatively high water permeability, their greater distance to groundwater enhances their filtration distance.

The sandy soils of the glacial spillway and of the glacial streams and depressions with only a short filtration distance of the pollutants to the groundwater table have only a slight ability to filter pollutants and to buffer substances. These are soils whose development is determined by the groundwater, such as gley and mire associations with near-natural use, or the sandy dumped soils in the inner-city area with loose syrosem, regosol, and para-rendzina soil associations.

01.12.4 Regulatory Function for the Water Balance

Description

The regulatory function for the water balance is determined by the storage or retention capacity of the soils. It has an effect on the groundwater and surface-water runoff. The exchange frequency of the groundwater is used as a criterion for this soil function (cf. Map 01.11.4). A low exchange frequency means that the dwell time of the water is long and the water quantity retained in the soil is high. Thus, a low exchange frequency must be seen as positive for the landscape water balance. Longer dwell times in addition permit a better decomposition of immitted substances and therefore have a positive effect on the percolation water quality. However, with high storage capacity and low exchange frequency, the new groundwater entry rate is low, since the precipitation water largely remains in the soil, and is taken up by the plants.

Methodology

The regulatory function for the water balance is derived directly from the evaluation of the exchange frequency of the groundwater (cf. 01.11.4). The evaluation is carried out according to the three layers “low”, “medium” and “high”, where a very low exchange frequency is considered “high”, according to Table 1, a low to medium exchange frequency is considered “medium”, and a high to very high exchange frequency is considered “low”.

Table 1: Evaluation of the Regulatory Function for the Water Balance according to the exchange frequency of the groundwater

Table 1: Evaluation of the Regulatory Function for the Water Balance according to the exchange frequency of the groundwater

Percolation (without consideration for sealing) (cf. Map 02.13.4) was used for the calculation of the exchange frequency of the groundwater. The level of percolation is in turn not influenced only by precipitation and soil conditions, but substantially, too, by the level of evaporation which is dependent on vegetation and hence on use. In interpreting the map, it must therefore be taken into account that sections with the same soil associations could be evaluated differently, depending on the vegetation influenced by the percolation.

Figure 1: Plan for the evaluation of the Regulatory Function for the Water Balance

Figure 1: Plan for the evaluation of the Regulatory Function for the Water Balance

Map Description

Numerous near-natural soil associations receive a high evaluation of regulatory function, with an exchange frequency of groundwater of less than once per annum. These include all groundwater-influenced soil associations with bogs and gleys which are supplied with sufficient water in the topmost meter of soil throughout the year. Due to the high evaporation levels of the vegetation, the percolation from precipitation is very low here – to some extent, groundwater discharge even occurs – so that the exchange frequencies are also very low. The soils of the plateaus of boulder clay/ glacial till constitute another group. They have great storage space, and can retain the precipitation water which occurs very well, due to their low permeability. The dune sites with fine sand as their main soil types also have a great storage space, e.g., clay soils, and should also be assigned to this class.

Near-natural groundwater-remote sites with a groundwater exchange frequency of once to twice per annum achieve a medium evaluation level. These are primarily rusty earths on end and push-moraines, sandy-wedge braunerde on the glacial till plateaus with sand inlays, and gley braunerde-rusty soil associations in the valley-sand sections. In addition, there are soils of dumped and moved natural substrate, like sands and loams, from which regosol-para-rendzina-hortisol soil associations have developed. Soils with a low evaluation, i.e., an exchange frequency of the groundwater of 3 – 4 times per annum, are concentrated in the inner-city area, industrial areas and railway yards. Coarse dumped materials such as construction rubble and track gravel provide high soil permeability, so that the precipitation water percolates quickly.

01.12.5 The Archival Function for Natural History

Description

Since soil types develop in dependence on the respective environmental conditions (rock, climate, time), soils can reflect the landscape historical conditions of their time of origin in their profile features, if their structure is not anthropogenically destroyed. These soils are thus of fundamental significance as an archive or informational source of landscape history. For the Berlin area, the soils are the archives for the Ice-Age creation conditions and the postglacial mire formations. The archival function is derived from the peculiarity of the natural space of the section, such as dead-ice kettles, push-moraines and the regional rareness of soil associations. Very rare and geomorphologically exceptional soils receive the highest evaluation.

The goal is to emphasize particularly those soil associations and soil qualities which characterize the Berlin natural area in a special and unmistakable manner, or which are of special significance due to the rareness of their occurrence or their qualities. These soils should be preserved and protected to a special degree.

Methodology

The evaluated Regional Rareness of the Soil Association was one factor used for the evaluation of the archival function for natural history, whereby soil associations with an area share of less than 0.4% of the city area, not counting bodies of water, were classed as Level 2 (very rare – rare), and all others were classed as Level 1 (medium – very frequently) (cf. 01.11.1). An additional criterion for inclusion of soil associations was Special Features of the Natural Space (Level 1), due to their geomorphological conditions (cf. 01.11.2). For the evaluation of the archival function, both evaluations were added. Those soils with an individual evaluation of 3 were considered to have a high archival function, those with 2 a medium function, and those with 1 (Lahmeyer 2000) a low function.

Figure 1: Plan for the evaluation of the archival function for natural history

Figure 1: Plan for the evaluation of the archival function for natural history

Map Description

The Berlin area has only a few sites of special significance for natural history. They are confined to the near-natural soils, largely located in the outlying area of the city.

Lime gyttja sections, bog associations and half-bog gleys in flood plains and dead-ice kettles as well as limey gleys, slope gleys and limey slope mires on the push and end-moraines have a special significance. In addition, there are preserved sandy-wedge rusty and gley-sandy-wedge-rusty soils on the glacial till plateaus in Gatow and Frohnau.

The other bog and groundwater soils of glacial-stream channels, depressions, and some valley-sand sections receive a medium evaluation. In addition, there are podzolized soils of dune landscapes, rusty soil associations of moraine hills as well as end and push-moraines. On the plateaus, sandy-wedge rusty and gley-sandy-wedge-rusty soils of glacial till are particularly emphasized.

The remaining soil associations, largely anthropogenically strongly changed, or soils from dumping, have only a minor significance as an archive for natural history.

01.12.6 Efficiency of Soils in the Fulfillment of the Natural Soil Functions and the Archival Function

Description

Maps 01.12.1 to 01.12.5 constitute an initial evaluation of the efficiency of the soils with regard to the individual natural soil functions and the archival function. For the consideration of soil protection aspects in primary land-use planning, it is useful, however, to bring these evaluations together for an overall evaluation. The goal of the present map is therefore not only to evaluate the efficiency of the soils with regard to these individual functions, but also as a whole. Sections which have a high overall importance with regard to their performance and functionality and hence for soil protection are thus to be particularly emphasized.

Methodology

A general problem for the combination of all five soil functions is the fact that within each of the individual soil functions, the same soil qualities are judged differently, and to some extent even oppositely. Thus for example, the habitat function for the natural vegetation evaluates damp/wet, near-natural and rare sites as high, i.e. it favors extreme sites, the yield function of which for cultivated plants is, however, evaluated as the lowest. Among the sites evaluated as high for the archival function for natural history are very dry dune sites, while the filtration and buffering function, the regulatory function for the water balance, and the yield function class the same sites as very low.

Another problem is that due to the evaluation methodology chosen for the individual functions, sections of very different sizes have been evaluated as medium or high for the particular functions. Thus, large parts of the city area have been evaluated “high” with regard to the buffering and filtration function, for example, while with regard to the archival function, only very few sections show a high efficiency. The result is that while in principle the five soil functions each carry equal weight in the final evaluation, some soil functions, primarily the buffering and filtration function as and the regulatory function for the water balance, affect the final result more strongly than others.

The three-level evaluations of the individual functions constitute the basis for the final evaluation. An evaluation of low (1), medium (2), or high (3) for each soil function thus exists for every section in the city. As possible criteria for the combined evaluation, the individual evaluations were both added up, and also the number of times that each section was evaluated as high for a soil function was counted.

Several possible methods were tested alternatively for the evaluation of the efficiency of the soils in the fulfillment of the natural soil functions.

In the procedure that was ultimately used, both the frequency of the highest evaluation level (3) and the sum of the evaluations were taken into account for the overall evaluation (cf. Table 1). All soil functions have an equal influence on the overall evaluation; no weighting was carried out.

Table 1: Evaluation of efficiency, based on the frequency of the highest evaluation level and the sum of the evaluations

Table 1: Evaluation of efficiency, based on the frequency of the highest evaluation level and the sum of the evaluations

This method is designed to reduce the disadvantages and defects of the other possible methods. The dominance of the regulatory function for the water balance and the buffer and filtration function is no longer emphasized so strongly here. Sections which have an evaluation of 3 (high) for only one soil function, but nonetheless have a high evaluation sum, can still attain the highest evaluation level.

Map Description

Sections with a high efficiency are predominant on the plateaus in the north and south, the Spandau Forest and the Gosen meadows. On the other hand, strongly populated sections with a low naturalness show low to medium efficiency. The dominance of the regulatory function for the water balance and the buffering and filtration function is particularly noticeable on the plateaus.

Soils with a special value with regard to efficiency are located primarily in forests, allotment gardens and agricultural areas. But there are also residential areas with an open structure in which it can be assumed that near-natural soils have still remained unchanged, and which in some cases show high efficiencies.

Contact

Leilah Haag