Neu

Alle Karten des Umweltatlas finden Sie in übersichtlicher Anordnung in der neuen Kartenanwendung

Bodenfunktionen 2020

Methode

Für die Bewertung der Bodenfunktionen wurden die zum großen Teil aus der Bodengesellschaftskarte (vgl. Karte 01.01) und der dazugehörigen Dissertation von Grenzius (1987) abgeleiteten Bodenkennwerte (vgl. Karte 01.06) herangezogen. Die Qualität dieser Grundlagendaten bestimmt entscheidend die Qualität und Aussagefähigkeit der Bewertung der Bodenfunktionen. Aus diesen und weiteren Informationen wurden Kriterien abgeleitet (vgl. Karte 01.11), die eine Bewertung der Bodenfunktionen ermöglichen (vgl. Abb. 1). Die Bewertungsmethode wurde im Rahmen der Arbeiten zur Bodenschutzkonzeption entwickelt (Lahmeyer 2000) und später auf die ganze Stadt übertragen (Gerstenberg und Smettan 2001, 2005, 2009). Die jetzt präsentierten Karten basieren auf aktualisierten Grundlagendaten und verbesserten Bewertungsmethoden (Gerstenberg 2017).

Abb. 1: Schema zur Bewertung der Bodenfunktionen

Abb. 1: Schema zur Bewertung der Bodenfunktionen

Die im Maßstab 1 : 50.000 vorliegende Karte der Bodengesellschaften und damit ebenso die Karten zur Bewertung der Bodenfunktionen sind Übersichtskarten, die Aussagen für die Ebene der Landesplanung zulassen. Aufgrund der maßstabsbedingten Generalisierung können in der Bodenkarte und damit ebenso in den daraus abgeleiteten Funktionsbewertungen in der Realität häufig auftretende, kleinräumige Differenzierungen der Böden, die durchaus bodenökologisch relevant sind, nicht abgebildet werden. Detaillierte, flächenscharfe Aussagen sind daher aufgrund des Maßstabs nicht möglich, da hierzu großmaßstäbige Detailkartierungen erforderlich sind. Jedoch sind die Karten in diesen Fällen für erste Prüfungen nutzbar.

Die in der Bodenkarte dargestellten Bodeneinheiten beschreiben Bodengesellschaften, d. h. die mehr oder weniger regelhafte Vergesellschaftung unterschiedlicher Bodentypen in vor allem geologisch, geomorphologisch sowie durch ihren Wasserhaushalt und ihre Nutzung abgegrenzten Landschaftsausschnitten. Mit den auftretenden unterschiedlichen Bodentypen können daher auch die hier zu bewertenden ökologischen Eigenschaften der Böden innerhalb einer Bodengesellschaft z. T. große Schwankungsbreiten aufweisen.

Teilweise erfolgt die Bewertung der Bodengesellschaften aufgrund des Auftretens einzelner Bodentypen, z.B. bei der Ausweisung nasser Böden als potentiell hochwertige Vegetationsstandorte. Hier ist zu berücksichtigen, dass solche Böden in einer Bodengesellschaft zum Teil nur begleitend oder untergeordnet neben anderen, in diesem Fall nicht nassen Standorten auftreten. Eine räumliche Abgrenzung dieser unterschiedlichen ökologischen Qualitäten innerhalb einer Bodengesellschaft ist in der Karte im vorliegenden Maßstab nicht möglich.

In die Bewertung der einzelnen Bodenfunktionen gehen Parameter ein, deren Ausprägung i. d. R. nicht gemessen, sondern als Kennwerte ermittelt wurden. Dies ist in der Bodenkunde ein übliches und auch bei großmaßstäbigeren Untersuchungen angewendetes Verfahren, da nur so flächendeckende Aussagen für größere Gebiete möglich sind. Eingangsdaten für die Kennwertermittlung sind vor allem die Bodenart, der Humusgehalt sowie der pH-Wert, die in der Datei der Kennwerte zur Bodengesellschaftskarte in ausreichend differenzierter Form vorliegen.

Die Bewertung der Leistungsfähigkeit der Böden für die fünf Bodenfunktionen erfolgte jeweils in den drei Wertstufen ”gering”, ”mittel” und ”hoch”. Bewertungsunterschiede, die sich dadurch ergeben, dass sich die Bodengesellschaften häufig aus pedologisch (bodenkundlich) und funktional unterschiedlichen Bodentypen zusammensetzen, werden generalisiert.

Abb. 2: Aufteilung des Stadtgebietes (ohne Straßen- und Wasserflächen) von Berlin auf die Bewertungen für die verschiedenen Bodenfunktionen

Abb. 2: Aufteilung des Stadtgebietes (ohne Straßen- und Wasserflächen) von Berlin auf die Bewertungen für die verschiedenen Bodenfunktionen

Im Ergebnis sind die Bewertungen der Flächen zwischen den einzelnen Bodenfunktionen recht ungleich verteilt (vgl. Abb. 2). Diese unterschiedliche Aufteilung von Böden geringer, mittlerer und hoher Funktionsleistung ergibt sich aus der jeweiligen Funktion selbst:

  • Hinsichtlich der Lebensraumfunktion naturnaher und seltener Pflanzengesellschaften wird gemeinhin der Schutz gefährdeter Biotope betrachtet, und diese sind ebenso wie ihre Standorte definitionsgemäß selten.
  • Die natürliche Bodenfruchtbarkeit ist in Berlin generell eher gering.
  • Die Puffer- und Filterfunktion ist in Berlin auf den Hochflächen deutlich ausgeprägter. Diese Differenzierung und die regionale Häufigkeit der Hoch- und Talsandflächen kommen in der Verteilung mit vielen „mittel“ und „hoch“ bewerteten Flächen zum Ausdruck. Zusätzlich sind naturnahe Moorstandorte wegen ihrer hohen organischen Kohlenstoffgehalte enthalten.
  • Die Regelungsfunktion für den Wasserhaushalt wird anhand der Austauschhäufigkeit des Bodenwassers und ihrer Ähnlichkeit zu den „natürlichen“ Abflussverhältnissen bewertet, die von hoher Verdunstung und geringer Versickerungsrate bestimmt sind. Dies ist in weiten Teilen der Wald- und Landwirtschaftsflächen der Fall, so dass bei dem vergleichsweise hohen Anteil dieser Nutzungen auch viele Flächen „mittel“ und „hoch“ bewertet werden.
  • Die Archivfunktion schützt vor allem die Bodengesellschaften, die regionalspezifisch sind und der Region eine charakteristische Prägung geben, also das Besondere. Das ist wiederum definitionsgemäß nicht das „normale“ und häufige, so dass hier die meisten Flächen mit „gering“ bewertet werden.

Diese Unterschiede in den Bewertungen sind gewollt, denn sie entsprechen den naturräumlichen Gegebenheiten und der unterschiedlichen Bedeutung der Funktionen.

In der Karte 01.12.6 wurden die fünf Einzelkarten zu einer Gesamtkarte ”Leistungsfähigkeit der Böden zur Erfüllung der natürlichen Bodenfunktionen und der Archivfunktion” zusammengefasst.

01.12.1 Lebensraumfunktion für naturnahe und seltene Pflanzengesellschaften der Böden

Beschreibung

Generell sind fast alle Böden durch Pflanzen spontan besiedelbar und somit potentielle Träger der Lebens¬raumfunktion für Pflanzengesellschaften. Unterschiede in der Leistungsfähigkeit ergeben sich aus der Bewertung der potentiell auf dem entsprechenden Boden wachsenden Vegetation, bei der vor allem aus Sicht des Naturschutzes seltene Arten bzw. Pflanzengesellschaften höher bewertet werden.

Veränderungen des Bodens durch Abgrabungen, Aufschüttungen und Umlagerungen sowie durch Grundwasserabsenkung und Nährstoffeintrag haben eine weitgehende Nivellierung der Standorteigenschaften zur Folge, so dass besonders den ohnehin seltenen spezialisierten Pflanzenarten der Lebensraum entzogen wird. Einen nicht untypischen Sonderfall stellen die armen und trockenen Standorte mit den auf ihnen stockenden, vergleichsweise seltenen Trockenrasen dar, deren Vorkommen im Berliner Raum aber an ein geringes Maß an menschlichem Einfluss gebunden ist.

In der hier durchgeführten Bewertung der Lebensraumfunktion, die das von Lahmeyer (2000) erstellte Konzept weiterentwickelt, werden vor allem Bodengesellschaften mit extremen Bedingungen des Wasserhaushalts und seltene Bodengesellschaften als wertvoll bewertet. Seltene und nasse Standorte werden als sogenannte Sonderstandorte ausgewiesen. So können ökologisch besonders wertvolle Standorte und Entwicklungspotenziale von Auengesellschaften, Feuchtwiesen und Moorflächen hervorgehoben werden.

Extrem trockene und nährstoffarme Dünen und anthropogen entstandene junge Böden stellen potentielle Standorte wertvoller Trockenrasen dar. Diese Flächen erhalten als besonderer Naturraum unabhängig von ihrer Naturnähe eine mittlere Bewertung.

Insgesamt stellt die Bewertung das Potenzial des Bodens dar, eine bestimmte Vegetation zu tragen und ist keine Bewertung der aktuellen Vegetation.

Methode

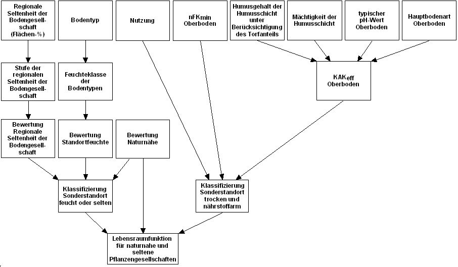
Die Lebensraumfunktion für naturnahe und seltene Pflanzengesellschaften wird aus den Kriterien Naturnähe (vgl. Karte 01.11.3), regionale Seltenheit der Bodengesellschaft (vgl. Karte 01.11.1), Standortfeuchte (vgl. Karte 01.01 und 01.06.4) und Nährstoffversorgung (vgl. Karte 01.06.9) abgeleitet (vgl. Abb. 1). Anhand der Kriterien werden sogenannte “Sonderstandorte” ermittelt.
Sonderstandorte sind:

  • Flächen, auf denen die Standortfeuchte mit ”nass” bzw. „feucht“ angegeben wurde,
  • Flächen, auf denen die Regionale Seltenheit der Bodengesellschaft mit sehr selten bis selten bewertet wurde sowie
  • Flächen mit trockenen, nährstoffarmen Böden ohne Baustellennutzung (niedrigster nFK-Wert der Flachwurzelzone < 20 mm; KAKeff, Oberboden < 3,5 cmolc/kg).

Differenziert nach Standorten wird die Bewertung der Lebensraumfunktion für naturnahe und seltene Pflanzengesellschaften nach Tab. 1 in drei Klassen von „gering“ (1) über „mittel“ (2) bis „hoch“ (3) unter Berücksichtigung der Naturnähe vorgenommen. Dabei erhalten die seltenen und nassen Standorte eine deutlich höhere Bewertung als die trockenen Standorte, die wegen ihrer leichteren Regenerierbarkeit nicht so empfindlich sind. Dort wird ausschließlich ein mittleres Entwicklungspotenzial unabhängig von der Naturnähe erreicht. „Normale“ Standorte erzielen nur bei sehr hoher Naturnähe eine mittlere Leistungsfähigkeit.

Abb. 1: Schema zur Bewertung der Lebensraumfunktion für naturnahe und seltene Pflanzengesellschaften

Abb. 1: Schema zur Bewertung der Lebensraumfunktion für naturnahe und seltene Pflanzengesellschaften

Tab. 1: Bewertung der Bodenfunktion Lebensraum für naturnahe und seltene Pflanzengesellschaften aus der Bewertung der Naturnähe differenziert nach Sonderstandorten und übrigen Standorten

Tab. 1: Bewertung der Bodenfunktion Lebensraum für naturnahe und seltene Pflanzengesellschaften aus der Bewertung der Naturnähe differenziert nach Sonderstandorten und übrigen Standorten

Kartenbeschreibung

Flächen mit hoher Bedeutung für die Lebensraumfunktion für naturnahe und seltene Pflanzengesellschaften sind fast ausschließlich auf die Außenbereiche von Berlin beschränkt. In diese Kategorie fallen nur wenige Flächen. Sie beinhalten Böden, die durch hohe Grundwasserstände gekennzeichnet sind, wie Niedermoor-, Auen- und Gley-Bodengesellschaften in Schmelzwasserrinnen, Flussniederungen und Talsandflächen. Hervorzuheben ist auch das Kalkmuddengebiet in Teerofen und Fahlerden mit Sandkeilrostbraunerden auf der Geschiebemergelhochfläche in Frohnau unter Wald. Da eine hohe Bedeutung für die seltenen und naturnahen Pflanzengesellschaften nur bei hoher Naturnähe erreicht werden kann, sind diese Flächen fast ausschließlich in Wäldern lokalisiert und nur ganz wenige auch auf Friedhöfen (vgl. Abb. 2)

Eine mittlere Bewertung erhalten naturnahe Böden der Niedermoor-, Auen- und Gley-Bodengesellschaften von Talsandflächen, Rostbraunerden von Grund-, End- und Stauchmoränen sowie Gleye der Schmelzwasserrinnen. Auf den lehmigen Hochflächen sind Parabraunerden mit Sandkeilrostbraunerden und bei ehemaliger Rieselfeldnutzung in Gatow Gley-Parabraunerden mit Gley-Sandkeilrostbraunerden in dieser Bewertungsklasse zu nennen. Trockene Standorte finden sich erwartungsgemäß überwiegend in den anthropogen gebildeten Lockersyrosemen des Urstromtales.

Der überwiegende Teil der Flächen besitzt nur eine geringe Bedeutung für die Lebensraumfunktion für naturnahe und seltene Pflanzengesellschaften. Dies sind vor allem innerstädtische Flächen mit anthropogenen Aufschüttungen, beispielsweise aus Bauschutt.

Abb. 2: Bewertung der Lebensraumfunktion für naturnahe und seltene Pflanzengesellschaften je Nutzungsklasse (inkl. versiegelter Flächen, ohne Straßen- und Wasserflächen, nicht alle Nutzungen sind dargestellt)

Abb. 2: Bewertung der Lebensraumfunktion für naturnahe und seltene Pflanzengesellschaften je Nutzungsklasse (inkl. versiegelter Flächen, ohne Straßen- und Wasserflächen, nicht alle Nutzungen sind dargestellt)

01.12.2 Ertragsfunktion der Böden für Kulturpflanzen

Beschreibung

Die Ertragsfunktion und Leistungsfähigkeit der Böden für Kulturpflanzen stellt das Potenzial der Böden für eine Eignung zur landwirtschaftlichen und/oder gartenbaulichen Nutzung und Produktion dar. Die Eignung der Böden für eine forstliche Nutzung wird hier nicht bewertet.

Die Ertragsfunktion hängt von den jeweiligen Standortbedingungen eines Bodens ab. Diese werden im Wesentlichen von den Bodeneigenschaften, vor allem vom standörtlichen Wasser- und Nährstoffhaushalt bestimmt. Die Wasserversorgung ergibt sich aus dem Wasserspeichervermögen der Böden und einer möglichen Zusatzversorgung der Pflanzen mit Wasser aus dem Grundwasser durch kapillaren Aufstieg. Dabei sind lehmige und/oder grundwassernahe Standorte deutlich intensiver mit Wasser versorgt als sandige und/oder grundwasserferne Standorte. Die Nährstoffversorgung ist eng mit der Mächtigkeit der Humusschicht, dem Gehalt an organischer Substanz und der Bodenart verknüpft. Eine gut ausgebildete Humusdecke stellt ein erhebliches Nährstoffreservoir dar, sowohl an basischen Nährstoffen, wie Calcium, Kalium und Magnesium, als auch an Stickstoff und Phosphor. Lehmige Böden sind mit Mineralnährstoffen besser versorgt als sandige Böden und können diese zudem besser festhalten und speichern. Dieser Eigenschaft wird durch die Berücksichtigung der effektiven Kationenaustauschkapazität (KAKeff) der Böden bei der Bewertung Rechnung getragen, die aber nur die Versorgung mit basischen Kationen widerspiegelt. Eine Einschränkung der Durchwurzelbarkeit durch verhärtete Horizonte und anstehendes festes Gestein liegt im Berliner Raum nicht vor. Eine Differenzierung nach unterschiedlichen Reliefs ist ebenfalls nicht erforderlich, da das Berliner Gebiet großflächig nur relativ schwach reliefiert ist.

Methode

Die Bewertung als Lebensraum für Kulturpflanzen ergibt sich aus der Summe der erreichten Punktezahl der für den Standort ermittelten Wasserversorgung und der Nährstoffversorgung

(vgl. Karte 01.11.7 und Karte 01.11.8). Die Bewertung des Standortes, differenziert nach „gering“, „mittel“ und „hoch“ in den Stufen 1 bis 3, kann Tab. 1 entnommen werden.

Abb. 1: Schema zur Bewertung der Ertragsfunktion für Kulturpflanzen

Abb. 1: Schema zur Bewertung der Ertragsfunktion für Kulturpflanzen

Tab. 1: Bewertung der Ertragsfunktion für Kulturpflanzen aufgrund der Summe der Bewertungen der Kriterien Wasser- und Nährstoffversorgung

Tab. 1: Bewertung der Ertragsfunktion für Kulturpflanzen aufgrund der Summe der Bewertungen der Kriterien Wasser- und Nährstoffversorgung

Die Ertragsfunktion der Berliner Böden erreicht nur in wenigen Fällen eine hohe Bewertung. Dies sind vor allem grundwassernahe Standorte mit Gley-Niedermoorgesellschaften mit hohem Gehalt an organischer Substanz und guter Wasser- und Nährstoffversorgung. Dazu kommen Kalkmuddenböden und auf den Hochflächen Parabraunerden und Sandkeilbraunerden aus Geschiebemergel mit eingelagerten Sanden, sofern sie einen hohen Humusgehalt aufweisen. Da die Humusgehalte nutzungsbedingt variieren, hängt auch die Ertragsfunktion für Kulturpflanzen stark von der Nutzung ab (vgl. Abb. 2); auch werden keine größeren zusammenhängenden Flächen gebildet.

Abb. 2: Bewertung der Ertragsfunktion für Kulturpflanzen je Nutzungsklasse (inkl. versiegelter Flächen, ohne Straßen- und Wasserflächen, nicht alle Nutzungen sind dargestellt)

Abb. 2: Bewertung der Ertragsfunktion für Kulturpflanzen je Nutzungsklasse (inkl. versiegelter Flächen, ohne Straßen- und Wasserflächen, nicht alle Nutzungen sind dargestellt)

Eine mittlere Bewertung erhalten kleinräumig nährstoffreiche Auenniedermoore in Schmelzwasserrinnen und einige kalkhaltige und nährstoffreiche Gley-Bodengesellschaften auf Talsandflächen. Den Schwerpunkt dieser Bewertungsklasse bilden Parabraunerden und Fahlerden, vergesellschaftet mit Sandkeilbraunerden, Sandkeilrostbraunerden und Rostbraunerden auf den Geschiebemergelhochflächen mit naturnahen Nutzungen.

Ursache für den hohen Anteil der Flächen mit geringer Ertragsfunktion ist die Nährstoffarmut und die häufig schlechte Wasserversorgung der sandigen Böden sowie die eingeschränkte Wasserversorgung bei grundwasserfernen, lehmigen Hochflächenböden. So sind zum Beispiel die Flächen mit forstwirtschaftlicher Nutzung häufig durch sandige und nährstoffarme Standorte geprägt. Diese konzentrieren sich als größere zusammenhängende Komplexe auf die Stadtrandbereiche.

Die Bodengesellschaften der Innenstadt sind meist durch anthropogene Aufschüttungen charakterisiert. Sie sind ebenfalls durch ein geringes Ertragspotenzial gekennzeichnet.

01.12.3 Puffer- und Filterfunktion der Böden

Beschreibung

Die Puffer- und Filterfunktion beschreibt die Fähigkeit der verschiedenen Böden, Substanzen in ihrem ökosystemaren Stofffluss zu verlangsamen (Pufferfunktion) oder dauerhaft diesem Kreislauf zu entziehen (Filterfunktion). Sie basiert auf der Fähigkeit der Böden, Stoffe durch physiko-chemische Adsorption und Reaktion sowie biologischen Stoffumbau im Boden festzuhalten oder zu neutralisieren.

Ein wesentlicher Aspekt ist dabei die Fähigkeit, eingetragene Schadstoffe auf dem Weg durch den Boden in das Grundwasser festzuhalten. Grundlage der Bewertung ist die jeweilige Wasserdurchlässigkeit, die Bindungsstärke für Schwermetalle, das Bindungsvermögen für Nähr- und Schadstoffe und die Filterstrecke zum anstehenden Grundwasser. Bei der Pufferung kann durch die Reaktion basisch wirkender Kationen einer Versauerung des Bodens entgegengewirkt werden. Bei der Filterung werden Feststoffe aus dem Sickerwasser mechanisch herausgefiltert und gelöste Stoffe vor allem durch Sorptionskräfte von Humus und Ton gebunden. Diese Fähigkeit wird durch verschiedene physikalische, chemische und biologische Bodeneigenschaften bestimmt. Allerdings besitzt der Boden für verschiedene Stoffe und Stoffgruppen, wie Pflanzennährstoffe, organische Verbindungen, Säurebildner oder Schwermetalle, unterschiedliche Filter- und Pufferkapazitäten.

Böden mit dieser hohen Filter- und Pufferkapazität können in hohem Maß Schadstoffe anreichern. Die aufgenommenen Schadstoffe werden in der Regel nicht abgebaut, sondern bleiben bis zur Ausschöpfung der Puffer- und Filterkapazität im Boden, bevor sie in das Grundwasser abgegeben werden. Bei andauernder Schadstoffzufuhr besteht daher die Gefahr, dass diese Böden als Schadstoffsenke funktionieren und Bodenbelastungen auftreten, die zum Beispiel landwirtschaftliche oder gartenbauliche Nutzungen auf diesen Flächen nicht mehr ermöglichen.

Einen zweiten Aspekt stellt die Fähigkeit dar, organischen Kohlenstoff in Form von Humus oder Torf zu speichern. Störungen und Zerstörungen des Bodens, wie beispielsweise Grundwasserabsenkungen, führen im Zuge bakterieller Zersetzung und Veratmung zu Humusverlust und damit zur Freisetzung von Kohlendioxid (CO2) oder Methan (CH4) aus dem Boden in die Atmosphäre. Besonders reich an organischen Kohlenstoffen sind Moorböden, die somit die Puffer- und Filterfunktion im organischen Kohlenstoffkreislauf in hohem Maße erfüllen.

Methode

Für die Bewertung der Filter- und Pufferfunktion werden für jede Fläche die Bewertungen für die Kriterien Puffervermögen im organischen Kohlenstoffhaushalt (vgl. Karte 01.11.11), Nährstoffspeichervermögen / Schadstoffbindungsvermögen (vgl. Karte 01.11.6), Bindungsstärke für Schwermetalle (vgl. Karte 01.11.10), Filtervermögen (vgl. Karte 01.11.9) und darüber hinaus der Grundwasserflurabstand (vgl. Karte 02.07) herangezogen.

Abb. 1: Schema zur Bewertung der Puffer- und Filterfunktion

Die Puffer- und Filterfunktion der Böden wird nach Tab. 1 bewertet. Dabei werden die Bewertungen von Nährstoffspeichervermögen / Schadstoffbindungsvermögen, Bindungsstärke für Schwermetalle und Filtervermögen von jeweils 1 (=gering), 2 (=mittel) und 3 (=hoch) addiert und durch die Wertung des Grundwasserflurabstandes korrigiert. Damit wird neben den Fähigkeiten des Bodens, Stoffe festzuhalten auch der Filterstrecke Rechnung getragen, da bei grundwassernahen Standorten Schadstoffe rascher in das Grundwasser eingetragen werden als bei grundwasserfernen Standorten.

Unabhängig von Nährstoffspeichervermögen / Schadstoffbindungsvermögen, Bindungsstärke für Schwermetalle und Flurabstand werden die Bodengesellschaften mit dem höchsten Puffervermögen im organischen Kohlenstoffhaushalt (3) mit „hoch“ bewertet. Die geringeren Stufen beeinflussen die Bewertung nicht.

Die Gesamtbewertung der Puffer- und Filterfunktion von Böden wird in den drei Abstufungen „gering“ (1), „mittel“ (2) und „hoch“ (3) vorgenommen.

Tab. 1: Bewertung der Puffer- und Filterfunktion

Tab. 1: Bewertung der Puffer- und Filterfunktion

Kartenbeschreibung

Eine hohe Puffer- und Filterfunktion besitzen lehmige Böden mit einer geringen Wasserdurchlässigkeit, einem neutralen bis basischem pH-Wert, der die Mobilität von Schwermetallen herabsetzt, sowie Böden mit einer hohen effektiven Kationenaustauschkapazität durch hohen Ton- und Humusgehalt und großem Grundwasserflurabstand. Diese Anforderungen erfüllen vor allem Böden auf den Geschiebemergelhochflächen des Teltows und Barnims, so dass sich diese Hochflächen insgesamt auf der Karte deutlich abbilden. In der Regel handelt es sich um Bodengesellschaften aus Parabraunerden – Sandkeilbraunerden – Fahlerden mit naturnahen Nutzungen ohne Störung durch anthropogene Aufschüttungen, häufig unter landwirtschaftlicher oder kleingärtnerischer Nutzung (vgl. Abb. 2).

Eine mittlere Bewertung erhalten die sandigen Böden von End- und Stauchmoränen und Dünensanden mit den Bodengesellschaften Braunerde – Rostbraunerde – Podsolbraunerde unter naturnaher Nutzung oder siedlungsbedingten sandigen Aufschüttungsböden. Die Sande verfügen zwar über eine relativ hohe Wasserdurchlässigkeit, aber der größere Abstand zum Grundwasser erweitert die Filterstrecke.

Eine nur geringe Fähigkeit, Schadstoffe zu filtern und zu puffern besitzen die sandigen Böden des Urstromtals und von Rinnen und Senken mit nur kurzer Filterstrecke der Schadstoffe zum Grundwasser. Es sind Böden, deren Entwicklung durch das Grundwasser bestimmt ist, wie Gley- und Moorgesellschaften unter naturnaher Nutzung oder sandige Aufschüttungsböden im Innenstadtbereich mit Lockersyrosem – Regosol – Pararendzina als Bodengesellschaft.

Ein hohes Puffer- und Filtervermögen in Bezug auf den organischen Kohlenstoff besitzen Bodengesellschaften mit moorigen Böden unter Wald oder Grünland, wie sie vor allem im Urstromtal und in den Abflussrinnen vorkommen.

Abb. 2: Bewertung der Puffer- und Filterfunktion je Nutzungsklasse (inkl. versiegelter Flächen, ohne Straßen- und Wasserflächen, nicht alle Nutzungen sind dargestellt)

Abb. 2: Bewertung der Puffer- und Filterfunktion je Nutzungsklasse (inkl. versiegelter Flächen, ohne Straßen- und Wasserflächen, nicht alle Nutzungen sind dargestellt)

01.12.4 Regelungsfunktion für den Wasserhaushalt der Böden

Beschreibung

Die Regelungsfunktion für den Wasserhaushalt wird durch die Wasserspeicher- oder Retentionsfähigkeit der Böden bestimmt und wirkt sich auf die Grund- und Oberflächenwasserabflüsse aus. Als Kriterium für diese Bodenfunktion wird die Austauschhäufigkeit des Bodenwassers herangezogen (vgl. Karte 01.11.4). Bei einer geringen Austauschhäufigkeit ist die Verweilzeit des Wassers lang und die zurückgehaltene Wassermenge im Boden hoch. Eine geringe Austauschhäufigkeit ist somit positiv für den Landschaftswasserhaushalt zu bewerten. Längere Verweilzeiten erlauben außerdem einen stärkeren Abbau eingetragener Stoffe und wirken sich somit positiv auf die Sickerwasserqualität aus. Die Grundwasserneubildungsrate ist aber bei einem hohen Speichervermögen und geringer Austauschhäufigkeit des Bodenwassers niedrig, da das Niederschlagswasser überwiegend im Boden verbleibt und von den Pflanzen aufgenommen wird.

Methode

Die Regelungsfunktion für den Wasserhaushalt wird unmittelbar durch eine Bewertung der Austauschhäufigkeit des Bodenwassers (vgl. Karte 01.11.4) abgeleitet. Die Bewertung erfolgt in drei Stufen von „gering“ (1) über „mittel“ (2) bis „hoch“ (3), wobei eine sehr geringe Austauschhäufigkeit als „hoch“, eine geringe bis mittlere Austauschhäufigkeit als „mittel“ und eine hohe bis sehr hohe Austauschhäufigkeit als „gering“ entsprechend Tab. 1 bewertet wird.

Tab. 1: Bewertung der Regelungsfunktion für den Wasserhaushalt auf Grundlage der Austauschhäufigkeit des Bodenwassers

Tab. 1: Bewertung der Regelungsfunktion für den Wasserhaushalt auf Grundlage der Austauschhäufigkeit des Bodenwassers

Zur Berechnung der Austauschhäufigkeit des Bodenwassers wurde die Versickerung (ohne Berücksichtigung der Versiegelung) herangezogen (vgl. Karte 02.13.4). Die Höhe der Versickerung wiederum wird nicht nur vom Niederschlag und den Bodenverhältnissen beeinflusst, sondern maßgeblich auch von der Verdunstung, die von der Vegetation und damit von der Nutzung abhängig ist. Bei der Interpretation der Karte ist daher zu beachten, dass Flächen gleicher Bodengesellschaften abhängig von der die Versickerung beeinflussenden Vegetation möglicherweise unterschiedlich bewertet werden.

Abb. 1: Schema zur Bewertung der Regelungsfunktion für den Wasserhaushalt

Abb. 1: Schema zur Bewertung der Regelungsfunktion für den Wasserhaushalt

Kartenbeschreibung

Zahlreiche naturnahe Bodengesellschaften erhalten eine hohe Bewertung der Regelungsfunktion mit einer Austauschhäufigkeit des Bodenwassers von weniger als einmal pro Jahr. Darunter fallen alle grundwasserbeeinflussten Bodengesellschaften mit Niedermooren und Gleyen, die im oberen Bodenmeter das gesamte Jahr über konstant mit ausreichend Wasser versorgt sind. Durch die hohe Verdunstungsleistung der Vegetation ist die Versickerung aus Niederschlägen hier vor allem unter Wald (vgl. Karte 02.13.2) sehr gering – teilweise tritt sogar Grundwasserzehrung auf – so dass die Austauschhäufigkeiten hier ebenfalls sehr gering sind. Eine weitere Gruppe sind die Böden der Hochflächen aus Geschiebelehm/Geschiebemergel. Sie verfügen über einen großen Speicherraum und können das anfallende Niederschlagswasser aufgrund ihrer geringen Durchlässigkeit gut festhalten. Die Dünenstandorte mit Feinsand als Hauptbodenart besitzen wie die Lehmböden einen großen Speicherraum und sind ebenfalls dieser Klasse zuzuordnen.

Naturnahe und grundwasserferne Standorte mit einer Austauschhäufigkeit des Bodenwassers von 1 bis 2-mal pro Jahr erreichen eine mittlere Bewertung. Es sind vor allem Rostbraunerden von End- und Stauchmoränen, Sandkeilbraunerden auf den Geschiebemergelhochflächen mit Sandeinlagerungen und Gley-Braunerde – Rostbraunerde-Bodengesellschaften auf den Talsandflächen. Dazu kommen Böden von aufgeschüttetem und umgelagertem natürlichem Substrat, wie Sande und Lehme, aus denen sich Regosol – Pararendzina – Hortisol – Bodengesellschaften entwickelt haben. Die geringe Bewertung der Austauschhäufigkeit des Bodenwassers von 3- bis 4-mal pro Jahr ist auf den innerstädtischen Bereich, Industrieflächen und Gleisanlagen konzentriert (vgl. Abb. 2). Grobes Aufschüttungsmaterial wie Bauschutt und Gleisschotter sorgt für eine hohe Durchlässigkeit der Böden, so dass das Niederschlagswasser rasch versickert.

Abb. 2: Bewertung der Regelungsfunktion für den Wasserhaushalt je Nutzungsklasse (inkl. versiegelter Flächen, ohne Straßen- und Wasserflächen, nicht alle Nutzungen sind dargestellt)

Abb. 2: Bewertung der Regelungsfunktion für den Wasserhaushalt je Nutzungsklasse (inkl. versiegelter Flächen, ohne Straßen- und Wasserflächen, nicht alle Nutzungen sind dargestellt)

01.12.5 Archivfunktion der Böden für die Naturgeschichte

Beschreibung

Da sich Bodentypen in Abhängigkeit von den jeweiligen Umweltbedingungen (Gestein, Klima, Zeit) ausbilden, können Böden in ihren Profilmerkmalen die landschaftsgeschichtlichen Bedingungen ihrer Entstehungszeit widerspiegeln, wenn sie nicht durch den Menschen in ihrem Aufbau zerstört wurden. Diesen Böden kommt damit eine grundsätzliche Bedeutung als Archiv oder Informationsquelle der Landschaftsgeschichte zu. Für den Berliner Raum sind die Böden die Archive für die eiszeitlichen Entstehungsbedingungen und die nacheiszeitlichen Moorbildungen. Die Archivfunktion wird aus der naturräumlichen Eigenart des Gebietes, wie zum Beispiel Toteissenken, Stauchmoränen und aus der regionalen Seltenheit von Bodengesellschaften abgeleitet. Die höchste Bewertung erhalten sehr seltene und geomorphologisch herausragende Böden sowie Böden mit hohem Puffervermögen im organischen Kohlenstoffvorrat.

Ziel ist es, Bodengesellschaften und Bodeneigenschaften besonders herauszustellen, die den Naturraum Berlins in ganz spezieller und unverwechselbarer Weise prägen oder denen eine besondere Bedeutung aufgrund der Seltenheit ihres Vorkommens oder ihrer Eigenschaften zukommt. Diese Böden sind in besonderem Maße erhaltenswert und zu schützen.

Methode

Zur Bewertung der Archivfunktion für die Naturgeschichte wurde einerseits die bewertete regionale Seltenheit der Bodengesellschaft herangezogen. Dabei wurden die Bodengesellschaften mit einem Flächenanteil kleiner 0,4 % (bezogen auf das Stadtgebiet ohne Straßen- und Gewässerflächen) mit Stufe 2 (sehr selten bis selten), alle anderen mit Stufe 1 (mäßig bis sehr häufig) bewertet (vgl. Karte 01.11.1). Als zusätzliches Kriterium wurden die Bodengesellschaften herangezogen, die aufgrund ihrer geomorphologischen Verhältnisse eine besondere naturräumliche Eigenart (Stufe 1) aufweisen (vgl. Karte 01.11.2). Zur Bewertung der Archivfunktion wurden beide Bewertungen addiert. Eine hoch bewertete Archivfunktion weisen diejenigen Böden auf, deren Summe der Einzelbewertungen bei 3 liegt, eine mittlere bei 2 und eine geringe bei 1 (Gerstenberg 2017).

Ergänzend bedingt auch eine mittlere bzw. hohe Bewertung des Puffervermögens im organischen Kohlenstoffhaushalt eine mittlere bzw. hohe Bewertung der Archivfunktion.

Abb. 1: Schema zur Bewertung der Archivfunktion für die Naturgeschichte

Abb. 1: Schema zur Bewertung der Archivfunktion für die Naturgeschichte

Kartenbeschreibung

Im Berliner Raum bestehen nur wenige Standorte mit besonderer Bedeutung für die Naturgeschichte. Sie beschränken sich auf naturnahe Böden, die sich meist in den Außenbereichen der Stadt befinden.

Eine besondere Bedeutung haben vor allem Kalkmuddengebiete, Niedermoorgesellschaften und Anmoorgleye in Flussauen und Toteissenken sowie Kalkgleye, Hanggleye und Kalkhangmoore der Stauch- und Endmoränen. Dazu kommen erhaltene Sandkeilrostbraunerden und Gley-Sandkeilrostbraunerden auf den Geschiebemergelhochflächen in Gatow und Frohnau.

Eine mittlere Bewertung erhalten die übrigen Niedermoore und Grundwasserböden von Schmelzwasserrinnen, Niederungen und einigen Talsandflächen. Dazu kommen podsolierte Böden von Dünenlandschaften, Rostbraunerdegesellschaften von Moränenhügeln sowie End- und Stauchmoränen. Auf den Hochflächen werden Sandkeilrostbraunerden und Gley-Sandkeilrostbraunerden aus Geschiebemergel besonders hervorgehoben.

Die übrigen, häufig auch anthropogen stark veränderten Bodengesellschaften oder Böden aus Aufschüttungen besitzen als Archiv für die Naturgeschichte nur eine geringe Bedeutung.

Abb. 2: Bewertung der Archivfunktion für die Naturgeschichte je Nutzungsklasse (inkl. versiegelter Flächen, ohne Straßen- und Wasserflächen, nicht alle Nutzungen sind dargestellt)

Abb. 2: Bewertung der Archivfunktion für die Naturgeschichte je Nutzungsklasse (inkl. versiegelter Flächen, ohne Straßen- und Wasserflächen, nicht alle Nutzungen sind dargestellt)

01.12.6 Leistungsfähigkeit der Böden zur Erfüllung der natürlichen Bodenfunktionen und der Archivfunktion

Beschreibung

Mit den Karten 01.12.1 bis 01.12.5 liegt eine Bewertung der Leistungsfähigkeit der Böden hinsichtlich der einzelnen natürlichen Bodenfunktionen und der Archivfunktion vor. Auf dieser Basis lassen sich auf örtlicher Ebene in erster Näherung die Böden bewerten und so Eingriffe in ihre Leistungsfähigkeit vermeiden bzw. ausgleichen. Für die Berücksichtigung von Bodenschutzaspekten in der übergeordneten räumlichen Planung ist es jedoch zweckmäßig, diese Bewertungen zu einer Gesamtbewertung zusammenzuführen. Ziel der vorliegenden Karte ist es daher, die Leistungsfähigkeit der Böden nicht nur hinsichtlich der einzelnen Funktionen, sondern in seiner Gesamtheit zu bewerten. Damit sollen Flächen, die insgesamt eine hohe Bedeutung hinsichtlich ihrer Leistungs- und Funktionsfähigkeit und damit für den Bodenschutz besitzen, besonders hervorgehoben werden.

Methode

Ein generelles Problem bei der Zusammenfassung aller fünf Bodenfunktionen besteht darin, dass bei den einzelnen Bodenfunktionen gleiche Bodeneigenschaften unterschiedlich und z. T. sogar gegensätzlich bewertet werden. Beispielsweise ist die Lebensraumfunktion für die natürliche Vegetation bei feuchten/nassen und seltenen Standorten sowie solchen mit großer Naturnähe hoch, d. h. bei Extremstandorten; deren Ertragsfunktion für Kulturpflanzen wird jedoch meist „gering“ bewertet. Die Archivfunktion für die Naturgeschichte bewertet unter anderem sehr trockene Dünenstandorte hoch, während die Filter- und Pufferfunktion, die Regelungsfunktion für den Wasserhaushalt und die Ertragsfunktion dieselben Standorte sehr gering bewerten.

Ein weiteres Problem besteht darin, dass aufgrund der jeweils gewählten Bewertungsmethodik bei den einzelnen Funktionen flächenmäßig sehr unterschiedliche Anteile des Stadtgebietes „mittel“ oder „hoch“ bewertet wurden (vgl. Abb. 1). So wurden beispielsweise weite Teile des Stadtgebietes hinsichtlich der Regelungsfunktion für den Wasserhaushalt mit hoch bewertet, während hinsichtlich der Archivfunktion nur wenige Flächen eine hohe Leistungsfähigkeit aufweisen. Dies hat zur Folge, dass – obwohl die fünf Bodenfunktionen prinzipiell gleichrangig in die Endbewertung einfließen – einige Bodenfunktionen, und zwar vor allem die Regelungsfunktion für den Wasserhaushalt sowie die Puffer- und Filterfunktion, das Endergebnis in der Fläche stärker beeinflussen als andere Funktionen.

Abb. 1: Aufteilung des Stadtgebietes (ohne Straßen- und Wasserflächen) von Berlin auf die Bewertungen für die verschiedenen Bodenfunktionen

Abb. 1: Aufteilung des Stadtgebietes (ohne Straßen- und Wasserflächen) von Berlin auf die Bewertungen für die verschiedenen Bodenfunktionen

Grundlage der Endbewertung sind die dreistufigen Bewertungen der Einzelfunktionen. Für jede Fläche im Stadtgebiet liegt damit für jede Bodenfunktion eine Bewertung von „gering“ (1) über „mittel“ (2) bis „hoch“ (3) vor. Für die Bewertung der Leistungsfähigkeit der Böden zur Erfüllung der natürlichen Bodenfunktionen wurden mehrere mögliche Verfahren erprobt.

In dem letztendlich zur Anwendung kommenden Verfahren werden sowohl die Häufigkeit der höchsten Bewertungsstufe (3) als auch die Bewertungssumme bei der Gesamtbewertung berücksichtigt (vgl. Tab. 1). Dabei gehen alle Bodenfunktionen gleichwertig in die Gesamtbewertung ein, eine Gewichtung untereinander wird nicht vorgenommen.

Tab. 1: Bewertung der Leistungsfähigkeit der Böden zur Erfüllung der natürlichen Bodenfunktionen und der Archivfunktion

Tab. 1: Bewertung der Leistungsfähigkeit der Böden zur Erfüllung der natürlichen Bodenfunktionen und der Archivfunktion

Mit diesem Verfahren sollen die Nachteile und Mängel der anderen möglichen Verfahren gemindert werden. Die Dominanz der Regelungsfunktion für den Wasserhaushalt und der Puffer- und Filterfunktion tritt hier nicht mehr so stark in Erscheinung. Flächen, die nur bei einer Bodenfunktion eine Bewertung von 3 (hoch) aufweisen, jedoch eine hohe Bewertungssumme haben, können in die höchste Bewertungsstufe gelangen.

Kartenbeschreibung

Flächen mit einer insgesamt hohen Leistungsfähigkeit sind überwiegend auf den Hochflächen im Norden und Süden, im Spandauer Forst und den Gosener Wiesen zu finden. Stark besiedelte Gebiete mit einer hohen Naturferne weisen dagegen eine geringe bis mittlere Leistungsfähigkeit auf. Die Dominanz der Regelungsfunktion für den Wasserhaushalt und der Puffer- und Filterfunktion ist besonders deutlich auf den Hochflächen ausgeprägt.

Abb. 2: Fläche der Bewertung der Leistungsfähigkeit der Böden zur Erfüllung der natürlichen Bodenfunktionen und der Archivfunktion je Nutzungsklasse (inkl. versiegelter Flächen, ohne Straßen- und Wasserflächen, nicht alle Nutzungen sind dargestellt)

Abb. 2: Fläche der Bewertung der Leistungsfähigkeit der Böden zur Erfüllung der natürlichen Bodenfunktionen und der Archivfunktion je Nutzungsklasse (inkl. versiegelter Flächen, ohne Straßen- und Wasserflächen, nicht alle Nutzungen sind dargestellt)

Böden mit einem besonderen Wert hinsichtlich Ihrer Leistungsfähigkeit befinden sich vor allem in den Wäldern, auf Kleingärten, und auf landwirtschaftlichen Flächen. Aber auch locker bebaute Wohngebiete, in denen davon auszugehen ist, dass noch naturnahe Böden erhalten geblieben sind, weisen z. T. noch hohe Leistungsfähigkeiten auf (vgl. Abb.&nbsp2). Nutzungsbedingt ist jedoch ein Teil dieser Fläche versiegelt.

Abb. 3: Flächenanteil der Bewertung der Leistungsfähigkeit der Böden zur Erfüllung der natürlichen Bodenfunktionen und der Archivfunktion je Nutzungsklasse (inkl. versiegelter Flächen, ohne Straßen- und Wasserflächen, nicht alle Nutzungen sind dargestellt)

Abb. 3: Flächenanteil der Bewertung der Leistungsfähigkeit der Böden zur Erfüllung der natürlichen Bodenfunktionen und der Archivfunktion je Nutzungsklasse (inkl. versiegelter Flächen, ohne Straßen- und Wasserflächen, nicht alle Nutzungen sind dargestellt)

Bezogen auf ihre Gesamtfläche werden jedoch bei den Nutzungen Kleingarten, Wiese/Weide, Acker und Grünanlage/Friedhof hohe Anteile der Flächen hinsichtlich der Leistungsfähigkeit „hoch“ bewertet (vgl. Abb.&nbsp3).

01.12.7 Kühlleistung der Böden

Beschreibung

Aufgrund von Versiegelung, erhöhtem Oberflächenabfluss, geringem Grünflächenanteil und Grundwasserabsenkungen heizen sich Städte bei intensiver Sonneneinstrahlung stark auf. Dieser Entstehung von urbanen Hitzeinseln wirkt der Boden auf unversiegelten Flächen durch die Bereitstellung von Wasser zur Evapotranspiration entgegen. Bei der Verdunstung wird Wasser mittels der eingestrahlten Sonnenenergie vom flüssigen in den gasförmigen Zustand überführt. Die verwendete Energie wird dabei in sogenannte latente, nicht fühlbare Wärme umgewandelt und gespeichert und trägt damit nicht mehr zur Erwärmung der Luft bei (Damm, 2013, LANUV 2015, 22). Der Boden als Wasserspeicher und Wasserlieferant erhält dadurch eine wichtige Rolle für das Stadtklima. Das Ziel ist es daher die Kühlleistung der Böden in Abhängigkeit von ihren physikalischen Eigenschaften, ihrer Nutzung und Bepflanzung quantitativ zu erfassen und zu bewerten. Dies erfolgt anhand von drei Themenkarten: Das Verdunstungspotenzial des Bodens, Wasser in Abhängigkeit von seinen bodenphysikalischen Eigenschaften und dem Grundwasserflurabstand verdunsten zu lassen wird in einer Abschätzungskarte qualitativ dargestellt (Karte 01.12.7.1). In zwei weiteren Karten wird das Ergebnis einer Bewertung der Kühlleistung des Bodens ohne bzw. mit Berücksichtigung der Versiegelung der Flächen dargestellt (Karte 01.12.7.2 und 01.12.7.3).

01.12.7.1 Verdunstungspotenzial der Böden auf Grundlage der Bodeneigenschaften

Beschreibung

Das Potenzial des Bodens, Wasser zu verdunsten, steht in Abhängigkeit zur Flächennutzung, seinen bodenphysikalischen Eigenschaften, seines Wasserhaushalts und dem Anteil der versiegelten Fläche. Das daraus ermittelte Verdunstungspotenzial liefert ein Kriterium zur potenziellen Kühlleistung der Berliner Böden. Die Bewertung des Verdunstungspotenzials beruht auf dem Konzept zur Abschätzung / Quantifizierung der Bodenkühlleistung in Berlin (Deiwick et al. 2020). Sie wird aus der nutzbaren Feldkapazität des effektiven Wurzelraums und dem Grundwasserflurabstand (Karten 01.06.4 und 02.07) abgeleitet. Das Verdunstungspotenzial wird in der Karte 01.12.7.1 des Umweltatlas Berlin ohne Berücksichtigung des versiegelten Flächenanteils dargestellt. Die Karte stellt somit dar, wie hoch das Verdunstungspotential rein in Abhängigkeit der Bodeneigenschaften und des Wasserhaushaltes ohne den Einfluss der Versiegelung ist.

Methode

Die Methodik basiert auf Deiwick et al. (2020). Als Eingangsdaten dienen die nutzbare Feldkapazität des effektiven Wurzelraums (nFKWe), die bodengesellschafts- und nutzungsbasiert aus der Bodenart, dem Humusanteil, dem Torfanteil (vgl. Methodik zu Karte 01.06.4) und der Grundwasserflurabstand (Karte 02.07) abgeleitet wird, sowie der Grundwasserflurabstand. Die Bewertung nach Deiwick et al. (2020) wurde entsprechend der Anpassung der Stufen der nFKWe an die Bodenkundliche Kartieranleitung (2023) verändert. Die Bewertung erfolgt in sechs Stufen von sehr gering bis extrem hoch. Dabei wurden die Stufen der nFKWe übernommen. Bei einem Grundwasserflurabstand ≥ 2 m erfolgt eine um eine Stufe niedrigere Zuweisung, bei einem Grundwasserflurabstand < 0,5 m wird die höchste Stufe (extrem hohes Verdunstungspotenzial) zugewiesen (Tab. 1).

Tab. 1: Bewertung des Verdunstungspotenzials ohne Berücksichtigung der Versiegelung, geschätzt aus der nFKWe und dem Flurabstand

Kartenbeschreibung

Ein sehr hohes bis extrem hohes Verdunstungspotenzial stellen das Tegeler Fließ, Teile des LSG Bogenseekette und Lietzengrabenniederung in Buch, das Neuenhagener Mühlenfließ (Erpe), die Müggelspreewiese sowie das LSG Gosener Wiesen und Seddinsee in Treptow-Köpenick aufgrund sehr geringer Flurabstände dar. Ein ebenfalls sehr hohes bis hohes Verdunstungspotenzial liegt im Spandauer Forst, im Tegeler Forst und in Treptow-Köpenick vor. Schwerpunkte des mittleren Verdunstungspotentials bilden Flächen um den Müggelsee, der Grunewald, das Tempelhofer Feld, der Tiergarten sowie östliche und südliche Außenbereiche der Stadt. Die Bereiche der Grundmoränen weisen zumeist aufgrund größerer Flurabstände größer 2 m ein niedriges Verdunstungspotenzial auf. Ebenso weisen die sandigen Bereiche des Urstromtals zumeist aufgrund einer geringen nutzbaren Feldkapazität ein niedriges Verdunstungspotenzial auf.

Abb. 1: Flächenanteil der Bewertung des Verdunstungspotenzials des Bodens je Nutzungsklasse (inkl. versiegelter Flächen, ohne Straßen- und Wasserflächen, nicht alle Nutzungen sind dargestellt)

Abb. 1: Flächenanteil der Bewertung des Verdunstungspotenzials des Bodens je Nutzungsklasse (inkl. versiegelter Flächen, ohne Straßen- und Wasserflächen, nicht alle Nutzungen sind dargestellt)

01.12.7.2 Kühlleistung der Böden ohne Berücksichtigung der Versiegelung

Beschreibung

Die Kühlleistung der Böden beschreibt die Fähigkeit des Bodens, Sonnenenergie durch die Verdunstung von in ihm gespeicherten Wasser in latente Wärme umzuwandeln. Die in latente Wärme transformierte Sonnenergie trägt somit nicht mehr zur Erwärmung der Luft bei (Damm 2013, LANUV 2015). Je mehr Wasser im Boden gespeichert ist und durch die Pflanzen und über den Boden direkt verdunstet wird, desto weniger nimmt die Lufttemperatur durch Sonneneinstrahlung zu. Die Themen Boden- und Klimaschutz bzw. Klimaanpassung sind somit direkt miteinander verknüpft. Der Bodenkühlleistung kommt vor allem in Städten aufgrund ihrer hohen Versiegelungsgrade eine besondere Bedeutung als Ökosystemleistung zu.

Die Kühlleistung ist dabei nicht nur von den klimatischen Bedingungen, sondern auch von den Bodeneigenschaften und dem Versiegelungsgrad abhängig. Sie wird aus der mit dem Wasserhaushaltsmodell ABIMO berechneten realen Evapotranspiration der unversiegelten Blockflächenanteile unter Einbeziehung der Bewässerung abgeleitet. Die Bodenkühlleistung ohne Berücksichtigung der Versiegelung (Karte 01.12.7.2) stellt also die Kühlleistung dar, die bei gleicher Landnutzung auf der vollständig unversiegelten Fläche zu erwarten wäre.

Methode

Die Berechnung der Bodenkühlleistung ohne Berücksichtigung der Versiegelung beruht auf dem Konzept zur Abschätzung / Quantifizierung der Bodenkühlleistung in Berlin (Deiwick et al. 2020). Als Eingangsdaten dienen die aus dem Wasserhaushaltsmodell ABIMO berechneten Daten zur realen Evapotranspiration der unversiegelten Blockflächenanteile unter Einbeziehung der Bewässerung. Die Modellierung basiert auf der langjährigen Niederschlagsverteilung 1991 – 2020 (Umweltatlas Berlin, Karten 04.08.1 und 04.08.2). Die Kühlleistung der unversiegelten Blockflächenanteile wird anschließend nach der nachfolgenden Formel unter Berücksichtigung der Verdunstungsenergie aus der realen Evapotranspiration umgerechnet. Die notwendige Energie zur Verdunstung von Wasser ist abhängig von der Temperatur. Nach Deiwick et al. (2020) wurde eine mittlere Temperatur von 20 °C angenommen.

Verdunstungsenergie (20 °C) = 682 Wh/l

Kühlenergie [Wh/a/m2] = reale Evapotranspiration ohne Versiegelung [mm/a ] * Verdunstungsenergie [Wh/l]

Kühlleistung [W/m2] = Kühlenergie [Wh/a/m2 / (365 * 24 [h])

Die Bewertung der Bodenkühlleistung ohne und mit Berücksichtigung der Versickerung erfolgt jeweils in sieben Kategorien. Die Bewertung der linearen Stufen orientiert sich in Anlehnung an Deiwick et al. (2020) grundlegend an der minimal und maximal möglichen Bodenkühlleistung in Berlin. Diese ist durch die Verfügbarkeit von Wasser für die Verdunstung und damit in der Regel durch die Niederschlagsmenge begrenzt. Lediglich auf Flächen mit sehr geringen Flurabständen kann durch die Anbindung an das Grundwasser mehr Wasser verdunsten als durch den Niederschlag verfügbar ist. Die mittlere Niederschlagsmenge lag in Berlin in der zugrunde gelegten Referenzperiode von 1991 – 2020 bei 579 mm.

Tab. 1: Bewertung der Bodenkühlleistung mit und ohne Berücksichtigung der Versiegelung, berechnet aus der realen Evapotranspiration der unversiegelten Flächen

Tab. 1: Bewertung der Bodenkühlleistung mit und ohne Berücksichtigung der Versiegelung, berechnet aus der realen Evapotranspiration der unversiegelten Flächen

Daher wurden Bodenkühlleistungen die einer realen Evapotranspiration von mehr als 600 mm entsprechen (Stufe 7) als „extrem hoch“ gewertet. Werte, die im Bereich des mittleren Niederschlags liegen (Stufe 6), werden als „sehr hoch“ bewertet. Die Bewertungen liegen ohne Berücksichtigung der Versiegelung für annähernd alle Nutzungen in den Kategorien „mittel“ bis „extrem hoch“. Je stärker die Böden baulich überprägt sind, desto geringer ist potenziell die Bodenkühlleistung ohne Versiegelung.

Abb. 1: Flächenanteil der Bewertung der Bodenkühlleistung ohne Berücksichtigung der Versiegelung je Nutzungsklasse (inkl. versiegelter Flächen, ohne Straßen- und Wasserflächen, nicht alle Nutzungen sind dargestellt)

Abb. 1: Flächenanteil der Bewertung der Bodenkühlleistung ohne Berücksichtigung der Versiegelung je Nutzungsklasse (inkl. versiegelter Flächen, ohne Straßen- und Wasserflächen, nicht alle Nutzungen sind dargestellt)

Kartenbeschreibung

Eine extrem hohe potenzielle Bodenkühlleistung in Berlin ist auf Flächen mit geringen Flurabständen anzutreffen, die sich weitgehend in direkter Nähe zu Gewässern befinden. Dazu gehören Flächen um die Panke, das Tegeler Fließ, Teile des LSG Bogenseekette und Lietzengrabenniederung in Buch, das Neuenhagener Mühlenfließ (Erpe), die Müggelspreewiese sowie das LSG Gosener Wiesen und Seddinsee in Treptow-Köpenick. Sehr hohe potenzielle Bodenkühlleistungen liegen annähern flächendeckend in den Berliner Forsten sowie überwiegend in vergleichsweise gering bebauten Gebieten der Außenbezirke und größeren Parkanlagen im zentralen Teil Berlins vor. Hohe Bodenkühlleistungen sind im gesamten Stadtgebiet anzutreffen. Mittlere bis geringe potenzielle Bodenkühlleistungen liegen auf vergleichsweise wenigen Flächen vor, die über das Stadtgebiet verstreut sind. Diese Flächen zeichnen sich durch ihr Ausgangsmaterial aus, welches aus Aufschüttungen von Sand oder Schotter, Bau- oder Trümmerschutt besteht. Auf diesen Flächen ist die Versickerung entsprechend vergleichsweise hoch und die Verdunstung entsprechend gering.

01.12.7.3 Kühlleistung der Böden mit Berücksichtigung der Versiegelung

Beschreibung

Die Kühlleistung der Böden beschreibt die Fähigkeit des Bodens, Sonnenenergie durch die Verdunstung von in ihm gespeicherten Wasser in latente Wärme umzuwandeln. Die in latente Wärme transformierte Sonnenergie trägt somit nicht mehr zur Erwärmung der Luft bei (Damm 2013, LANUV 2015). Je mehr Wasser im Boden gespeichert ist und durch die Pflanzen und über den Boden direkt verdunstet wird, desto weniger nimmt die Lufttemperatur zu. Die Themen Boden- und Klimaschutz bzw. Klimaanpassung sind somit direkt miteinander verknüpft. Der Bodenkühlleistung kommt vor allem in Städten aufgrund ihrer hohen Versiegelungsgrade eine besondere Bedeutung als Ökosystemleistung zu.

Die Kühlleistung ist dabei nicht nur von den klimatischen Bedingungen und Bodeneigenschaften, sondern auch vom Versiegelungsgrad abhängig. Da von einer versiegelten Fläche gewöhnlich kein Wasser aus der Bodenzone verdunsten kann, können versiegelte Flächen auch nicht zur Kühlung der Luft beitragen. Mit steigender Versiegelung nimmt die Bodenkühlleistung also entsprechend ab. Zur Darstellung der tatsächlichen Verhältnisse in Berlin wurde die Bodenkühlleistung mit Berücksichtigung der Versiegelung ermittelt (Karte 01.12.7.2).

Methode

Die Berechnung der Bodenkühlleistung unter Berücksichtigung des Versiegelungsgrads beruht ebenfalls auf dem Konzept zur Abschätzung / Quantifizierung der Bodenkühlleistung in Berlin (Deiwick et al. 2020). Die aus dem Wasserhaushaltsmodell ABIMO berechneten Daten zur realen Evapotranspiration der unversiegelten Blockflächenanteile werden mittels des Versiegelungsgrads auf die gesamte Blockteilfläche umgerechnet. Verdunstung, die auf versiegelten Flächen stattfindet wird nicht berücksichtigt.
Die Berechnung der Kühlleistung der gesamten Blockteilfläche erfolgt analog zur Kühlleistung ohne Berücksichtigung der versiegelten Flächen nach den nachfolgenden Formeln:

Verdunstung [mm/a] = Verdunstung unversiegelt [mm/a] * (1 – Versiegelungsgrad [%] / 100)

Kühlleistung [W/m2] = Verdunstung [mm/a/m²] * Verdunstungsenergie [Wh/l] / (365 * 24 [h])

Die Bewertung der Bodenkühlleistung mit Berücksichtigung der Versiegelung erfolgt nach dem gleichen Bewertungsschema wie die Bewertung der Bodenkühlleistung ohne Berücksichtigung der Versiegelung (Abschnitt 01.12.7.2, Tab. 1).

Berücksichtigt man die Versiegelung, verringert sich die Bodenkühlleistung deutlich, so dass Flächen vielfach auch in den Kategorien „sehr niedrig“ (Stufe 2) bis „extrem gering“ (Stufe 1) liegen, obwohl in diese Kategorien ohne Berücksichtigung der Versiegelung keine Flächen fallen. Für vollständig unversiegelte Gebiete bleibt die Bewertung hingegen unverändert.

Abb. 1: Fläche der Bodenkühlleistung mit Berücksichtigung der Versiegelung je Nutzungsklasse (inkl. versiegelter Flächen, ohne Straßen- und Wasserflächen, nicht alle Nutzungen sind dargestellt)

Abb. 1: Fläche der Bodenkühlleistung mit Berücksichtigung der Versiegelung je Nutzungsklasse (inkl. versiegelter Flächen, ohne Straßen- und Wasserflächen, nicht alle Nutzungen sind dargestellt)

Proportional zum Versiegelungsgrad verringert sich die reale Evapotranspiration und damit die Bodenkühlleistung. Die höchsten versiegelungsbedingten Verluste an Evapotranspiration sind erwartungsgemäß für die Nutzungen Siedlungsgebiet und Industrie / Verkehr festzustellen.

Abb. 2: Versiegelungsbedingte Verluste an der Bodenkühlleistung je Fläche und Nutzungsklasse (inkl. versiegelter Flächen, ohne Straßen- und Wasserflächen, nicht alle Nutzungen sind dargestellt)

Abb. 2: Versiegelungsbedingte Verluste an der Bodenkühlleistung je Fläche und Nutzungsklasse (inkl. versiegelter Flächen, ohne Straßen- und Wasserflächen, nicht alle Nutzungen sind dargestellt)

Kartenbeschreibung

Die mittlere Verdunstung der unversiegelten Flächenanteile der Blockflächen (ohne Straßen und Gewässer, d. h. der Freiflächen ohne Gewässer) beträgt für Berlin im Mittel 365 mm/a. Dies entspricht einer mittleren Kühlenergie von 249 kWh/m²/a bzw. 28,4 W/m2 und für ganz Berlin 184,4 TWh/a und damit einer mittleren permanenten Kühlleistung von 21 GW. Mit steigendem Versieglungsgrad zum Stadtzentrum hin, nimmt die Bodenkühlleistung entsprechend ab, so dass diese auf stark versiegelten Flächen vielfach „sehr niedrig“ oder „extrem niedrig“ ist.

Kontakt

Leilah Haag