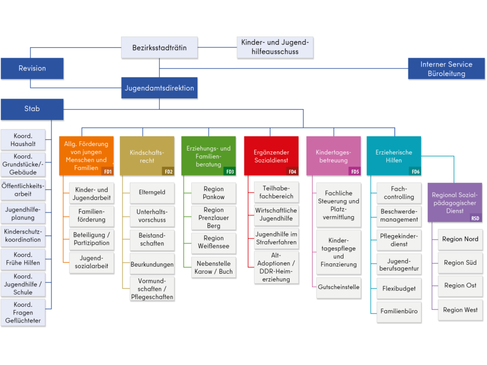
Organigramm des Jugendamtes

Organigram 2025

Stand 01/2025

In der Anlage finden Sie das aktuelle Organigramm des Jugendamtes.
Stand 01/2025

  • Organigramm - Jugendamt Pankow

    PDF-Dokument (436.5 kB) - Stand: 01/2025

Postanschrift

Bezirksamt Pankow
Postfach 730113
13062 Berlin

Kontakt

Jugendamt Pankow

Leitung des Jugendamtes
Claudia Kinzel
Jug Dir

Anfahrt

Mit den öffentlichen Verkehrsmitteln:
Tram 12, 27
Bus 156 (Rennbahnstraße)
Bus X 54, 255, 259 (Rathaus Weißensee)

Behindertenparkplatz Rollstuhlgerecht Fahrstuhl WC nach DIN 18024

Bitte beachten: Am Standort Weißensee in der Berliner Allee 252-260 finden Sie den Eingang über den Parkplatz (Hofseite).

Erklärungen der Symbole…